カテゴリーを選択してください

Dialog

条件を指定して検索

書式検索

選択中の書式条件

大カテゴリー
カテゴリー
未選択
価格
ファイル形式
利用されやすい部署

秘密保持契約書 の書式テンプレート・フォーマット

価格:全て ファイル形式:全て 利用されやすい部署:全て

大カテゴリー

カテゴリー
価格
ファイル形式
もっとみる
利用されやすい部署
もっとみる
フリーワード

26件中 1 - 20件

画像を大きくする
  • 秘密保持契約書01(民法改正対応)

    秘密保持契約書01(民法改正対応)

    業務提携を行うにつき、企業の利害にかかわる秘密を開示するときに交わす契約で、使用目的、禁止事項、秘密事項の定義、管理、守秘義務、損害賠償などの取り決めを記した秘密保持契約書(2020年4月施行の民法改正に対応)

    4.0 1
  • 秘密保持契約書02

    秘密保持契約書02

    秘密保持に関する誓約書とは、退職する社員が社内の機密を保持するための誓約書(守秘義務誓約書)

    - 件
  • 秘密保持契約書 ひな形

    秘密保持契約書 ひな形

    秘密情報を開示した者等を「開示者」、秘密情報の開示を受けた者等を「受領者」とし、ある特定の業務(本業務)に関し、相互に開示される秘密情報の取り扱いについて定めた汎用的な秘密保持契約書の雛型です。本業務は空欄になっていますので、空欄を埋めることで、契約書を完成させることができます。 書面、口頭、電磁的記録媒体その他の方法を問わず開示された一切の情報を秘密情報として取り扱います。公知の情報等は秘密情報と扱わない除外事項も規定されています。

    - 件
  • 秘密保持契約書03

    秘密保持契約書03

    秘密保持契約書とは、ある企業と利害にかかわる秘密を保持するときに結ぶ契約書(守秘義務契約)

    - 件
  • 秘密保持契約書(ひな型)

    秘密保持契約書(ひな型)

    企業間の取引に伴って締結される秘密保持契約書のひな型です。 ある製品に関する共同研究を行うことを目的として相互に開示する情報の 秘密保持を定めています。

    4.0 1
  • 秘密保持契約書

    秘密保持契約書

    取引における得意先との基本的な内容としての秘密保持契約書の雛型となります。

    4.0 1
  • 英語版_秘密保持契約書サンプル

    英語版_秘密保持契約書サンプル

    英語版の秘密保持契約書サンプルとなります。 一般的に使えるようには作成しましたが、業種や国の違いで異なる場合がありますので、法務等のレビューを受けられることをお勧めいたします。

    - 件
  • 秘密保持契約書(クラウドサイン公式雛形)

    秘密保持契約書(クラウドサイン公式雛形)

    取引を検討する上で双方の秘密情報を開示することになりますので事前に秘密保持義務を取り交わす契約書となります。本雛形はクラウド契約サービス「クラウドサイン」を利用することによって簡単に契約を締結することが可能です。

    - 件
  • 〔参考和訳付〕保密协议(中国法準拠)

    〔参考和訳付〕保密协议(中国法準拠)

    中国企業との取引で秘密情報をやり取りする場面に使える、中国語(簡体字)と日本語参考訳がセットになった秘密保持契約書の雛型です。 中華人民共和国の法律に準拠した内容で作成されており、日中どちらの当事者にも読んでもらえるよう、条文を1対1で対応させた構成になっています。 Word形式ですので、当事者名や取引の目的、期間などをそのまま上書き編集してお使いいただけます。 使う場面としては、中国のメーカーに製造を委託する前の打ち合わせ段階、中国の取引先に製品サンプルや図面、レシピ、顧客リストを見せるとき、中国法人と新しい事業の可能性を話し合うとき、技術資料や見積書を相互に見せ合うときなどが典型的です。 「まだ本格的な契約には至っていないけれど、話を進めるには中身を見せざるを得ない」という初期フェーズを安全に乗り切るための一通として機能します。 この雛型には、秘密情報の範囲、社内で情報を共有してよい人の限定、期間終了後の資料返却、違反したときの損害賠償、中国法を準拠法とし人民法院を管轄とする紛争解決まで、実務で押さえておきたい内容がひととおり盛り込まれています。 中国語と日本語を見開きで確認できるため、中国側の担当者に渡しても自社の法務部門でチェックしても、双方が同じ理解に立てるのが強みです。 専門的な知識がなくても、空欄を埋めてそのまま先方に提示できる実用重視の一本です。中国取引を始めたばかりの中小企業や、初めて海外企業とやり取りする担当者の方にも扱いやすい構成にしてあります。 適宜ご編集の上でご利用いただければと存じます。 〔条文タイトル〕 第1条(秘密情報の定義) 第2条(秘密保持義務) 第3条(開示対象者の範囲) 第4条(適用除外) 第5条(法令に基づく開示) 第6条(秘密保持期間) 第7条(資料の返還) 第8条(権利の不許諾) 第9条(違約責任) 第10条(準拠法及び紛争解決) 第11条(その他) (※ 一部Claudeで生成の上、編集しています。)

    - 件
  • 〔参考和訳付〕四方保密协议(四者間秘密保持契約書)

    〔参考和訳付〕四方保密协议(四者間秘密保持契約書)

    四社が同時に関わるプロジェクトや共同事業の話し合いでは、二社間や三社間のNDAを組み合わせてもカバーしきれない問題が出てきます。 たとえば甲・乙・丙・丁の四社がテーブルを囲んでいるとき、甲から聞いた情報を乙と丁の二社間の交渉にこっそり使う、あるいは四社で共有した情報の一部を特定の二社だけで別途活用する、そういった抜け道は、二社間のNDAをいくら重ねても防ぎきれません。 この書式は、四社が同時に一つの秘密保持契約を結ぶための書式を、中国語(簡体字)の正文と日本語の参考和訳のセットでまとめたものです。 この書式が力を発揮するのは、四社が共同で新事業や新製品の開発に取り組む前の情報共有段階、複数の企業が連名でコンソーシアムを組んで入札や提案に参加する場面、あるいは合弁会社の設立を四社で検討する際に各社の事業計画や財務情報を開示し合うタイミングなど、「四社全員が当事者」という場面です。 最大の特徴が「四者間の情報交差利用制限」の条項で、一社から得た情報を他の特定の一社・二社との部分的な話し合いに無断で持ち込むことを明示的に禁じています。 また、途中で一社が離脱する場合の「脱退と終了」の条項も備えており、残り三社・二社間での取り決めをそのまま継続できる仕組みになっています。 書式はWord形式(.docx)でのご提供ですので、四社の社名・プロジェクトの目的・有効期間などをパソコンで直接書き換えてお使いいただけます。 適宜ご編集の上でご利用いただければと存じます。 〔条文タイトル〕 第1条(目的) 第2条(秘密情報の定義) 第3条(秘密保持義務) 第4条(四者間の情報交差利用制限) 第5条(法令上の開示義務) 第6条(秘密情報の使用目的) 第7条(知的財産権) 第8条(秘密情報の返還と廃棄) 第9条(保証の不提供) 第10条(損害賠償と差止救済) 第11条(有効期間) 第12条(競業禁止と引抜き禁止) 第13条(脱退と終了) 第14条(一般条項)

    - 件
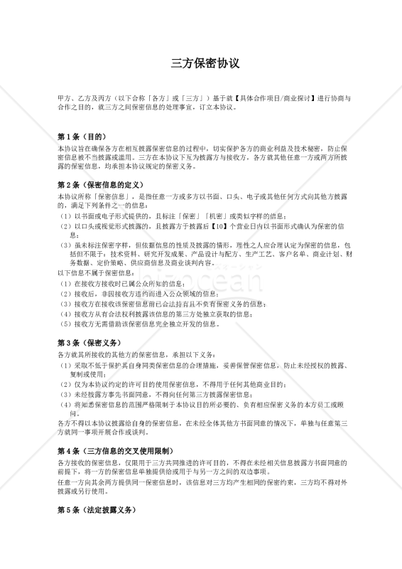
  • 〔参考和訳付〕三方保密协议(三者間秘密保持契約書)

    〔参考和訳付〕三方保密协议(三者間秘密保持契約書)

    三社が同時にテーブルを囲んで新しいビジネスの話をする。そういう場面では、二社間のNDAを二枚用意してもカバーしきれない落とし穴があります。 たとえば、甲から聞いた情報を乙との別の交渉に使う、あるいは三社が共有した情報を一社だけが外部に持ち出す、といったケースです。 この書式は、三社間で同時に成立する秘密保持契約書を、中国語(簡体字)の正文と日本語の参考和訳のセットでまとめたものです。 この書式を使う場面として代表的なのは、日本企業・中国企業・第三国企業の三社が共同で新製品の開発や市場調査に取り組む場合、複数の企業が連名で入札・提案に参加する前の情報共有段階、あるいは合弁事業の立ち上げを検討する三社が互いの事業計画や財務状況を開示し合うタイミングなどです。 内容として特に大切なのが「情報の交差利用制限」の条項で、A社から受け取った情報をB社との二者間の話し合いに無断で持ち込むことを明示的に禁じています。 これは三者間の取り決めにおいて最もトラブルになりやすい抜け道を最初から塞いでおくもので、二者間のNDAを組み合わせただけでは対応できない部分です。 また、途中で一社が協議から外れる場合の「脱退と終了」の条項も設けており、残り二社間の取り決めをそのまま継続できる仕組みになっています。 書式はWord形式(.docx)でのご提供なので、三社の社名・協業の目的・有効期間などをパソコンで直接書き換えてお使いいただけます。署名欄も甲・乙・丙の三欄構成になっており、そのまま使い始めることができます。 適宜ご編集の上でご利用いただければと存じます。 〔条文タイトル〕 第1条(目的) 第2条(秘密情報の定義) 第3条(秘密保持義務) 第4条(三者間の情報交差利用制限) 第5条(法令上の開示義務) 第6条(秘密情報の使用目的) 第7条(知的財産権) 第8条(秘密情報の返還と廃棄) 第9条(保証の不提供) 第10条(損害賠償と差止救済) 第11条(有効期間) 第12条(競業禁止と引抜き禁止) 第13条(脱退と終了) 第14条(一般条項)

    - 件
  • 〔参考和訳付〕保密协议(秘密保持契約書)

    〔参考和訳付〕保密协议(秘密保持契約書)

    中国の取引先やパートナー企業と新しいビジネスの話をするとき、相手に自社の情報を見せる前に「この情報は外に漏らさないでほしい」という約束を文書にしておくのが、この雛型です。 中国語(簡体字)の正文と日本語の参考和訳がセットになっているので、中国側の相手とのやり取りにそのまま使えます。 新製品の開発計画、顧客名簿、価格情報、製造ノウハウ、システムの設計図。こういった情報はいったん外に出てしまうと取り返しがつきません。 「まだ正式な契約を結ぶ前の打ち合わせだから」と油断しているうちに情報が流れてしまうケースは実際に少なくなく、そうした場面への備えとしてNDAは特に重要です。 この書式が実際に役立つのは、中国メーカーへの技術開示や共同開発の相談を始める前、現地パートナーとの業務提携の検討段階、あるいは展示会やプレゼンの場で非公開情報を提示するときなど、「まだ本契約には至っていないけれど、情報は渡さなければならない」という局面です。 内容としては、どんな情報が秘密にあたるかの定義から、使っていい目的の範囲、情報を返してもらう・廃棄してもらう手続き、万一漏れたときの損害賠償と差止請求の権利、さらに競合他社への転職や取引先の引き抜きを防ぐ条項まで、NDAとして押さえておくべき事項をひと通り盛り込んでいます。 書式はWord形式(.docx)でのご提供ですので、相手先の社名・合意した期間・具体的な協業目的などをパソコンで直接書き換えてお使いいただけます。難しい操作は一切不要です。 適宜ご編集の上でご利用いただければと存じます。 〔条文タイトル〕 第1条(目的) 第2条(秘密情報の定義) 第3条(秘密保持義務) 第4条(法令上の開示義務) 第5条(秘密情報の使用目的) 第6条(知的財産権) 第7条(秘密情報の返還と廃棄) 第8条(保証の不提供) 第9条(損害賠償と差止救済) 第10条(有効期間) 第11条(競業禁止と引抜き禁止) 第12条(一般条項)

    - 件
  • 占い会社向け_秘密保持契約書(委託占い師向け)

    占い会社向け_秘密保持契約書(委託占い師向け)

    占いサービスを提供する事業会社(電話占い、チャット占い、メール鑑定)が占い師(個人事業主)と占いサービスの業務委託契約を締結する際に締結する、秘密保持契約書のフォーマットです。 標準的な内容のほか、占い事業専用の内容(チャット占い時のログや、占い師が事業者の占いプラットフォームを利用するうえでの注意事項等)を盛り込んでいるので、一般的な占いサービスを提供する事業会社様にてお使いいただけます。 赤字部分を自社のルールに合わせて修正のほか、提供サービスに固有の条項は追加してお使いください。

    - 件
  • 【改正民法対応版】【英文】Non Disclosure Agreement(秘密保持契約書)(参考和訳付)

    【改正民法対応版】【英文】Non Disclosure Agreement(秘密保持契約書)(参考和訳付)

    英文の秘密保持契約書です。参考和訳も付属しております。なお、2020年4月1日施行の改正民法へも対応しており、ワード形式で納品させて頂きます。 〔条文タイトル〕 Article 1 (Purpose) Article 2 (Confidential Information) Article 3 (Confidentiality) Article 4 (Disclosure to Employees) Article 5 (Prohibition on Unauthorized Reproduction) Article 6 (Return and Destruction of Confidential Information) Article 7 (No Warranty) Article 8 (Intellectual Property) Article 9 (No Obligation) Article 10 (Compensation for Damages and Other Remedies) Article 11 (Term) (参考和訳) 第1条(目的) 第2条(秘密情報) 第3条(秘密保持) 第4条(従業員等への開示) 第5条(複製等) 第6条(秘密情報の返還等) 第7条(非保証) 第8条(知的財産) 第9条(義務の不存在) 第10条(損害賠償及び他の救済手段) 第11条(有効期間)

    - 件
  • 【改正民法対応版】秘密保持契約書(三者間契約)

    【改正民法対応版】秘密保持契約書(三者間契約)

    三者間で相互に秘密情報を開示するケースに利用できる「秘密保持契約書(三者間契約)」の雛型です。 適宜ご編集の上でご利用いただければと存じます。2020年4月1日施行の改正民法対応に対応しております。 〔条文タイトル〕 第1条(本目的) 第2条(定義) 第3条(秘密保持) 第4条(第三者開示) 第5条(権利の不許諾) 第6条(秘密情報の返還) 第7条(有効期間) 第8条(合意管轄) 第9条(契約の変更) 第10条(疑義の解釈)

    - 件
  • 【改正民法対応版】(秘密情報を自社生産商品に利用する可能性を検討するための)秘密保持契約書

    【改正民法対応版】(秘密情報を自社生産商品に利用する可能性を検討するための)秘密保持契約書

    他社の秘密情報を自社生産商品に利用する可能性を検討するための「【改正民法対応版】(秘密情報を自社生産商品に利用する可能性を検討するための)秘密保持契約書」の雛型です。 適宜ご編集の上でご利用いただければと存じます。2020年4月1日施行の改正民法対応版です。 なお、印紙税法上の課税文書ではありませんので、収入印紙の貼付は不要です。 〔条文タイトル〕 第1条(情報の開示) 第2条(秘密の保持) 第3条(使用の制限) 第4条(複製の禁止) 第5条(情報の返還又は廃棄) 第6条(知的財産権) 第7条(有効期間) 第8条(協議) 第9条(準拠法・合意管轄) 第10条(残存条項)

    - 件
  • 【和・英対訳】各種契約・合意書編秘密保持契約書3(8a007)/SECRECY AGREEMENT

    【和・英対訳】各種契約・合意書編秘密保持契約書3(8a007)/SECRECY AGREEMENT

    売り手と買い手との間の秘密保持契約書の例です。 このファイルは英文契約書と理解しやすいようそれに対する和文の契約書がセット(和文の後に英文)で入っています。 国際事業開発㈱HPの英文契約書データベースでは和文のみ契約書の半分を無料公開中。 大企業、日本貿易振興機構(JETRO)、渉外弁護士、大学でも使用されている信頼のある書式です。

    - 件
  • 【和・中・英対訳】各種契約・合意書編秘密保持契約書3(8a007c)/转租协议/SECRECY AGREEMENT

    【和・中・英対訳】各種契約・合意書編秘密保持契約書3(8a007c)/转租协议/SECRECY AGREEMENT

    売り手と買い手との間の秘密保持契約書の例です。 このファイルは和文、中文、英文の順に3ヶ国語の契約書がセットで入っています。 国際事業開発㈱HPの英文契約書データベースでは和文のみ契約書の半分を無料公開中。 大企業、日本貿易振興機構(JETRO)、渉外弁護士、大学でも使用されている信頼のある書式です。

    - 件
  • 【和・中・英対訳】各種契約・合意書編秘密保持契約書2(8a006c)/转租协议/SECRECY AGREEMENT

    【和・中・英対訳】各種契約・合意書編秘密保持契約書2(8a006c)/转租协议/SECRECY AGREEMENT

    情報の所有者が一定の情報を伝授する場合の秘密保持契約書の例です。 このファイルは和文、中文、英文の順に3ヶ国語の契約書がセットで入っています。 国際事業開発㈱HPの英文契約書データベースでは和文のみ契約書の半分を無料公開中。 大企業、日本貿易振興機構(JETRO)、渉外弁護士、大学でも使用されている信頼のある書式です。

    - 件
  • 【和・英対訳】各種契約・合意書編秘密保持契約書2(8a006)/SECRECY AGREEMENT

    【和・英対訳】各種契約・合意書編秘密保持契約書2(8a006)/SECRECY AGREEMENT

    情報の所有者が一定の情報を伝授する場合の秘密保持契約書の例です。 このファイルは英文契約書と理解しやすいようそれに対する和文の契約書がセット(和文の後に英文)で入っています。 国際事業開発㈱HPの英文契約書データベースでは和文のみ契約書の半分を無料公開中。 大企業、日本貿易振興機構(JETRO)、渉外弁護士、大学でも使用されている信頼のある書式です。

    - 件

レビュー

  • [業種] 主婦・学生・働いていない 女性/50代

    2026.03.15

    日蓮宗の御供で紅白蝶結びの熨斗無しを探しておりました。どこにもなく困っているところこちらにあり大変助かりました

  • [業種] その他 男性/80代

    2026.03.06

    孫の中学校卒業祝の品に、熨斗をつける必要がありインターネットで調べたら、御社の物が目にとまり利用させて頂きました。 特別な品であったのでありがたかったです。 これからも利用する機会があると思います。 有難うございました。

  • [業種] 福祉・介護 男性/60代

    2026.03.03

    久しぶりにbizoceanを利用させていただきます。いつも必要なものを届けていただけるので助かっています。

  • [業種] 商社 男性/70代

    2026.01.25

    迷い猫で家に懐いてしまいました。病院でワクチン・去勢手術し里親捜しです。 模様が黒白なので工夫が必要ですが大変参考になります。 有り難う御座いました。

  • [業種] 病院 女性/50代

    2026.01.24

    シンプルであるし、編集も簡単にできてありがたい。編集できないものがある中、このようなテンプレはうれしい。ありがとうございます

カートに追加しました

カートを見る

プラン変更の確認

あなたは現在書式制限プラン会員です。無料書式をダウンロードするためにメルマガを受信するプランに変更しますか?

新着特集

×
×

プラン変更の確認

あなたは現在書式制限プラン会員です。無料書式をダウンロードするためにメルマガを受信するプランに変更しますか?