カテゴリーを選択してください

Dialog

条件を指定して検索

書式検索

選択中の書式条件

大カテゴリー
カテゴリー
未選択
価格
ファイル形式
利用されやすい部署

取適法 の書式テンプレート・フォーマット

価格:全て ファイル形式:全て 利用されやすい部署:全て

大カテゴリー

カテゴリー
価格
ファイル形式
もっとみる
利用されやすい部署
もっとみる
フリーワード

71件中 1 - 20件

  • 【法改正対応】工事発注(注文)書・縦・Excel【見本付き】

    【法改正対応】工事発注(注文)書・縦・Excel【見本付き】

    建設工事や改修工事を外部業者へ依頼する際に、工事内容・金額・工期・支払条件を整理し、取引条件を文書として残すための「工事発注(注文)書」です。工事名や仕様、数量・単価・金額内訳をExcel上で一覧管理できるレイアウトとなっており、価格の算定根拠や条件変更時の協議内容を記録しやすい構成が特長です。見本付きで記入項目が明確なため、スムーズに作成できます。 ■工事発注(注文)書 とは 発注者が受注者に対し、工事を依頼する際に交付する文書です。工事内容・工期・金額・支払条件などの重要事項を明示する役割を持ち、建設業法により、すべての建設工事について書面による契約(契約書・注文書・請書等)の作成・交付が義務づけられています。条件を整理して書面化することで、認識違いや後日のトラブルを防ぎ、取引の透明性を高めることができます。 ■テンプレートの利用シーン <新築・改修・修繕工事の発注時> 外装工事、防水工事、設備工事など、複数工程・明細を伴う工事発注に適しています。 <下請法・取適法の趣旨を踏まえた発注管理> 価格決定の根拠や支払条件を明確に記録しておくことで、一方的な減額や事前協議のない条件変更を抑止する運用に活用できます。 ■作成・利用時のポイント <工事名・施工場所・工期を正確に記載> 工事の特定に必要な基本情報は、誤記がないよう細心の注意を払い、記録性を確保します。 <支払条件・遅延利息を事前に明示> 支払期日や遅延時の取扱いを明確にすることで、後のトラブル防止につながります。 <条件変更時は書面協議> 金額の減額や支払条件の変更が生じる場合は、その理由と計算根拠を書面で残し、事前に受注者と協議する運用が重要です。 ■テンプレートの利用メリット <中小受託取引適正化法(取適法)に基づいた設計> 価格協議や一方的減額防止の考え方を反映し、コンプライアンスに配慮しています。 <Excel形式で計算・確認が容易> 数量×単価の計算や合計金額が自動算出されるため、実務効率が向上します。 <見本付きで誰でも使いやすい> 記入方法が一目瞭然で、記入ミスや漏れを防ぎながら迅速に作成できます。

    - 件
  • 【法改正対応】工事発注(注文)書・縦・Word【見本付き】

    【法改正対応】工事発注(注文)書・縦・Word【見本付き】

    建設工事や改修工事を外部業者へ依頼する際に、工事内容・金額・工期・支払条件などを明確に示すための「工事発注(注文)書」です。工事名・仕様・金額内訳を整理しやすく、価格協議や支払条件の根拠を残す構成となっているため、中小受託取引適正化法(取適法)の趣旨を踏まえた取引管理に役立ちます。 ■工事発注(注文)書 とは 委託事業者(発注者)が中小受託事業者(受注者)に対して、工事内容・金額・期日などの取引条件を明示するための文書です。旧・下請法(下請代金支払遅延等防止法)でも書面交付が義務付けられていましたが、改正後の中小受託取引適正化法(取適法)では、この書面交付義務や支払期日・支払方法等に関するルールが見直され、電磁的方法による交付や手形等の支払手段の見直し、一方的減額の禁止などが強化されています。 ■テンプレートの利用シーン <新築・改修・修繕工事を外部業者へ発注する場合> 外装工事、防水工事、設備工事など、金額や工程が明確な工事発注時に適しています。 <取適法や下請法等の取引適正化を意識した発注管理が必要な場面> 一方的な減額や支払条件変更を避け、価格決定の根拠を残したい場合に活用できます。 ■作成・利用時のポイント <工事内容と仕様は具体的に記載> 数量・単価・仕様を可能な範囲で明確にすることが重要です。 <支払条件・遅延利息を明示> 支払期日、支払方法、遅延時の取扱いを事前に明記することで、後の紛争防止につながります。 <価格変更時は書面協議> 金額減額や条件変更が生じる場合は、理由と計算根拠を記載し、事前協議を行います。 ■テンプレートの利用メリット <Word形式でカスタマイズ自由> 自社の取引慣行やルールに合わせて簡単に編集でき、現場実務で使いやすい構成です。 <作成時間を短縮し、業務効率化> 記載例を参考に、工事発注書をスムーズに作成できます。

    - 件
  • 【法改正対応】支払方法通知書【例文付き】

    【法改正対応】支払方法通知書【例文付き】

    取引先への支払条件を正確に伝達するための「支払方法通知書」テンプレートです。令和8年1月施行:改正『委託代金支払遅延等防止法』に対応しており、支払方法・期日・振込条件を明確に記録・通知することができます。例文付きのWord形式で、社内・取引先双方の確認・保存にも最適です。 ■支払方法通知書とは 発注者が中小受託事業者に対して支払方法・支払期日・金額などを正式に通知するための文書です。2025年の法改正では、現金または即時決済可能な支払手段での取引が原則化され、中小受託事業者の資金繰り安定化を目的としています。 ■テンプレートの利用シーン <協力会社・外注先との委託取引時に> 発注内容や支払方法を明示し、誤解やトラブルを未然に防止します。 <法改正対応の内部統制整備として> 取適法改正後の監査・検査対応資料として利用できます。 <支払方法の見直し・改善の際に> 現金払い・振込・キャッシュレスなど、実情に合わせた支払形態を文書化できます。 ■作成・利用時のポイント <取適法に基づく禁止事項の明記> 改正下請法で禁止される手形・電子記録債権等による支払いは行わず、現金・振込・キャッシュレス決済等の現金同等の支払手段で対応することを明確に記載します。 <支払期日は適切に設定> 納品日から起算して原則60日以内に設定することが改正下請法で求められています。納品日と支払予定日を明確に記載し、取引先に事前に通知しましょう。 <委託対価の適正化を記録> 原材料費や人件費の変動を踏まえ、適正な価格設定の根拠を記載することで後日のトラブル防止に役立ちます。 <問い合わせ窓口の明示> 担当窓口の連絡先をを明記し、取引先からの支払条件に関する確認・変更依頼に迅速に対応できる体制を整えます。 ■テンプレートの利用メリット <例文付きですぐに使える> 支払条件や注意事項の文例が記載されており、通知書作成の参考として活用できます。 <Word形式で編集・再利用が容易> 社名・金額・条件などを差し替えるだけで、自社仕様に簡単に調整可能です。

    - 件
  • 発注書・Excel【見本付き】

    発注書・Excel【見本付き】

    外注作業の依頼や仕入先への注文内容を、正確かつ分かりやすく伝えるための Excel形式の発注書テンプレート(見本付き) です。日付、品名、数量、単価、納期、支払条件など、発注に必要な情報を一覧で管理できる仕様となっており、どなたでもすぐに活用しやすいシンプルな構成です。 ■発注書とは 発注側が数量・仕様・納期・支払条件などの 取引条件を明確化して相手方へ伝える文書です。 ■テンプレートの利用シーン <外注作業の依頼内容を整理したいとき> 仕様や納期が複数ある場合でも、Excelの行追加で柔軟に管理できます。 <仕入れ先への注文書として> 数量・単価といった取引条件を明示し、口頭だけのやり取りによるミス発生を抑えられます。 <内部承認フローの資料として> 購入稟議や担当者から上長への報告時に、必要情報を一枚で説明できるため便利です。 ​ ■利用・作成時のポイント <発注条件をすべて記載> 品名・仕様・数量・納期・単価・税・支払条件まで漏れなく明記することで、取適法・消費税法等で求められる取引条件の明確化に対応しやすくなります。 <税込・税抜の両方を表示> インボイス制度下では、消費税額を含む金額明示が求められます。双方の確認を容易にできます。 <電子保存・共有に備える> 電子メール送信やクラウド保管の際は、改ざん防止措置やタイムスタンプ等の取引証跡管理が求められる場合があります。必要に応じて対応を検討しましょう。 ■テンプレートの利用メリット <Excelで編集しやすい> 行追加やセル調整が簡単で、案件ごとに使いやすい形にカスタマイズできます。 <無料で使える基本フォーマット> コストをかけずに発注書作成の基礎を整えられます。

    - 件
  • 【法改正対応】価格交渉記録簿【例文付き】

    【法改正対応】価格交渉記録簿【例文付き】

    取引先との価格交渉を記録・保存するための「価格交渉記録簿」テンプレートです。委託・受託双方の交渉経過や合意内容を法的要件に沿って記録でき、不当な値下げ要求の防止や、適正な価格転嫁の証跡管理に役立ちます。例文付きのため、初めての作成でもスムーズに活用できます。 ■価格交渉記録簿とは 委託事業者と受託事業者の間で行われた価格交渉の経過・結果を記録し、保存するための文書です。取適法の改正および運用基準の明確化により、発注側による不当な減額要請の禁止が改めて強調され、価格交渉過程を記録・保存することが事業者に求められるようになりました。 ■テンプレートの利用シーン <価格改定や見積交渉の際に> 原材料費や人件費の変動に応じた単価改定交渉を記録し、適正な価格転嫁の裏付け資料として活用できます。 <取適法改正への社内対応として> 価格決定手続の透明化と法令遵守体制の整備に役立ちます。 <監査・行政調査への提出用資料として> 公正取引委員会や中小企業庁の調査要請時にも、必要な情報を迅速に提示できます。 ■作成・利用時のポイント <交渉経過を日付順に明記> 交渉の経緯を時系列で整理し、双方の主張や根拠資料を明確に記録しておきましょう。 <合意内容は支払条件まで具体的に> 支払期日・支払方法・単価変更率など、合意内容をできる限り定量的かつ具体的に記載しましょう。 <裏付資料を添付・保管> 見積書・契約書・価格改定通知書など、交渉根拠となる資料もセットで管理します。 ■テンプレートの利用メリット <例文付きですぐに使える> 交渉経過や合意内容の具体例の記載があり、初めての作成でも迷わず記入できます。 <Word形式で編集・再利用が簡単> 自社名や取引内容等を差し替え、取引ごとに柔軟に対応可能です。 ※本テンプレートは、取適法および関連ガイドラインに基づく記録・保存を支援するためのものであり、法的助言を構成するものではありません。実際の対応にあたっては、取引内容や業種ごとの運用基準を確認してください。

    - 件
  • 【法改正対応】クレーム通知・Excel【例文付き】

    【法改正対応】クレーム通知・Excel【例文付き】

    委託取引において発生したクレームの内容や原因の暫定的な判断、代金の扱いなどを記録・社内に通知するための文書です。2026年1月1日施行の「中小受託取引適正化法(取適法・旧下請代金支払遅延等防止法)」の趣旨を踏まえ、不当な代金減額や返品と誤解されないよう配慮した実務視点で構成されており、Excel形式で簡単に編集・運用可能です。 ■クレーム通知とは 委託取引の相手先からクレーム・苦情が発生した際に、会社が状況を調査・分析し、原因に関する社内での暫定的な考え方や、今後の対応方針(代金の扱いなど)を記載して社内向けに通知・報告するためのビジネス文書です。2026年施行の改正法では、支払期日までに代金を支払わなかった場合の遅延利息に加え、減額した場合についても年率14.6%の遅延利息支払義務が新設されるなど、取引内容の記録・通知の重要性がより高まっています。 ■テンプレートの利用シーン <委託先からのクレーム報告を受けたとき> 発生日時、対象製品、苦情の要旨を記入し、調査結果を基に原因と責任を暫定判断する場面に活用できます。 <納期遅延や品質問題の責任配分を記録する際に> 双方に責任がある場合の判断や、代金減額の必要性を検討・記録するために用います。 ■作成・利用時のポイント <事実関係は具体的かつ客観的に記載> 日時、数量、製品名、当事者情報などは曖昧にせず、確認可能な事実を整理して記載します。 <代金の扱いは法令を前提に明示> 減額・返品を行わない理由や、協議を行う場合の前提条件を記録しておくことで、社内外の認識齟齬を防ぎやすくなります。 ■テンプレートの利用メリット <Excel形式で管理・更新が容易> 案件ごとの管理、履歴保存、社内共有がしやすく、業務効率の向上につながります。 <例文付きで誰でも使いやすい> 表現に悩む担当者でも文面の方向性をつかみやすく、自社の状況に合わせて参照・編集しやすい構成です。 ※本テンプレートは、委託取引に関するクレーム内容や社内での検討状況を整理・記録するための一般的な文書例です。各事業所の実態や最新の法令・ガイドラインに照らして、必ず内容をご確認・修正のうえご利用ください。

    - 件
  • 発注書・Word【見本付き】

    発注書・Word【見本付き】

    外注先や仕入先へ正式に発注内容を伝える発注書テンプレート(Word形式・見本付き) です。品名・数量・単価・納期・支払方法など、取引に必要な基本情報をひとまとめに整理できます。 ■発注書とは 品名・仕様・数量・納期・支払条件など、取引に欠かせない要素を整理し、相手方へ正式に発注意思を伝える役割があります。 ■テンプレートの利用シーン <製造や加工業務の外注を行う> 部品製作や製造委託、加工委託などの発注内容を残す際に使用します。 <設計・開発業務を委託する> 開発仕様書や技術要件を添付のうえ、納期・検査期日・支払条件を明確にする場面に。 <発注内容確認書として社内承認を経て送付する> 社内稟議・承認フローを経て正式に取引開始する書面としても利用可能です。 ​ ■利用・作成時のポイント <取引条件の重要事項を漏れなく明示> 品名・数量・単価・納期・検査期日・支払期日を正確に記載することで、取適法で求められる取引条件の明確化・書面化に対応しやすくなります。 <インボイス制度の税区分を明記> 税込・税抜金額を併記し、適格請求書発行事業者による税額控除対応を確実にしましょう。 <電子発注・保存への対応> 電子取引の場合、改ざん防止や保存期間(7年間)への対応が求められる場合があります。電子署名やタイムスタンプの活用を検討しましょう。 ■テンプレートの利用メリット <業務委託契約の証跡として有効> 発注書自体が契約の成立取引条件を裏付ける有力な証拠となるため、紛争防止に役立ちます。 <Word形式で編集・再利用が容易> 各案件に応じて内容を更新でき、社内文書や電子発注システムへの反映もスムーズです。

    - 件
  • 【法改正対応】クレーム通知【例文付き】

    【法改正対応】クレーム通知【例文付き】

    委託取引において発生した苦情やクレームの内容を整理し、社内関係者へ共有するための通知書兼報告書です。2026年1月施行の旧「下請代金支払遅延等防止法」が名称変更された「中小受託取引適正化法(取適法)」および関連する運用基準・指針に基づき、取引当事者の情報、苦情の具体的内容、原因や責任の暫定判断、代金の取扱方針までを段階的に記載できる構成となっています。 ■クレーム通知とは 取引先や顧客から寄せられた苦情・クレームについて、その発生状況や内容、社内としての認識や対応方針を文書で整理し、関係部署や責任者へ共有・指示するための書式です。原因や責任の所在、今後の対応方針を明示することで、曖昧な対応による紛争や、法令上問題となり得る不当な代金の減額・返品指示等のトラブルを防止します。 ■テンプレートの利用シーン <委託取引に関する苦情発生時の社内報告> 納期遅延や対応品質などに関する苦情が発生した際、その内容や対応方針を部門間で共有したい場合に活用できます。 <取適法・下請法を意識したクレーム対応整理> 代金の減額や支払条件の検討にあたり、不当な代金減額の有無や支払遅延利息の取扱いなど法令適合性を確認しながら対応内容を記録として残したい場面に適しています。 ■作成・利用時のポイント <苦情内容は事実ベースで> 日時・対象製品・数量などを明確にすることで、判断の妥当性を説明しやすくなります。 <原因と責任の所在を切り分けて整理> 当事者双方の要因を分けて記載することで、不当な責任転嫁を防止できます。 <代金の扱いは選択肢を示して明確化> 支払方針や今後の協議予定を明示することで、対応の透明性を高められます。 ■テンプレートの利用メリット <例文付きで判断・記載に迷わない> クレーム対応に不慣れな担当者でも、例文を参考にしながら、判断の流れと記載例を確認しつつスムーズに作成できます。 <無料・Word形式で業務効率を向上> 編集しやすい形式で、社内ルールに合わせたカスタマイズも容易です。 ※代金の減額・返品・支払猶予等の個別判断は、本テンプレートの記載のみを根拠とせず、実際の契約内容や法令に照らして慎重に検討することが重要です。

    - 件
  • 取引条件変更の断り状・Googleドキュメント【例文付き】

    取引条件変更の断り状・Googleドキュメント【例文付き】

    取引先から提示された取引条件や支払条件の変更要請に対し、これまでの協議経過を踏まえたうえで、現時点では応じられない旨を丁寧に伝える断り状です。依頼内容の確認、検討・協議を行った事実、応じられない理由、今後の見直し余地までを一連の文章で整理できる内容構成となっており、取引関係への配慮と自社の判断を両立させやすい書式です。またGoogleドキュメント形式のため、ブラウザ上で無料かつ手軽に編集・共有でき、迅速に取引先対応を行いたいご担当者様に最適です。 ■取引条件変更の断り状とは 取引先からの取引条件変更(例:支払サイトの延長、支払方法の変更、単価見直し要請など)の申出に対し、自社として現時点では応じられない旨を回答するためのビジネス文書です。単なる「お断り」ではなく、協議の経緯や検討状況、今後も状況変化があれば誠実に協議する姿勢を明記することで、中小受託取引適正化法(取適法・旧下請法)の趣旨である「対等なパートナーシップ」「十分な価格協議」を踏まえた対応であることを示すことができます。 ■テンプレートの利用シーン <取引条件・支払条件変更を断る場合に> 原材料費や人件費の上昇などを理由とした条件変更要請に対し、現行条件の維持をお伝えしたい場面で活用できます。 <協議を行ったうえでの正式回答として> 口頭や打ち合わせで協議した内容を踏まえ、書面で正式な回答を残したい場合に適しています。 ■作成・利用時のポイント <協議経過を簡潔に記載> 単なる拒否ではなく、検討・協議を行った事実を記載することで、相手先の理解を得やすくなります。 <理由は客観的かつ控えめに> 経営状況や取引条件の均衡など、一般的で合理的な理由に留めることが重要です。 <将来の協議余地を残す表現に> 完全な拒絶表現を避け、今後の環境変化に応じた再協議の可能性を示すことで、関係維持につながります。 ■テンプレートの利用メリット <Googleドキュメント形式で即時編集・共有> ブラウザ上で編集でき、社内確認や修正もスムーズに行えます。 <例文付きで文面作成の負担を軽減> 適切な敬語表現と構成が整っており、ゼロから考える手間を省けます。

    - 件
  • 取引条件変更の断り状・テキスト【例文付き】

    取引条件変更の断り状・テキスト【例文付き】

    取引先からの条件見直し(支払条件・納期・価格改定など)の要請に対し、協議経過を踏まえながら現時点では応じられない旨を伝える断り状です。依頼内容の確認、検討・協議を行った事実、条件変更に応じられない理由、今後の見直し余地までを一通の文章で整理できる内容構成となっています。テキスト(txt)形式のため、メール本文にそのまま転用でき、無料で手早く取引先対応を行いたいビジネスユーザーに最適です。 ■取引条件変更の断り状とは 取引先からの価格改定や支払条件変更などの要請に対し、検討結果として受け入れが難しい場合に、その判断を通知するためのビジネス文書です。感謝や協議の経緯への言及を含めることで、関係性への配慮を示しつつ、自社の立場を明確に伝える役割を果たします。 ■テンプレートの利用シーン <支払条件・取引条件の変更要請への回答に> 原材料費や人件費の上昇を理由とした条件変更の申し出に対し、現行条件の継続を伝える際に活用できます。 <協議履歴を残す文書として> 協議を行った事実や検討過程を記載でき、後日の確認や社内管理にも役立ちます。 ■作成・利用時のポイント <協議した事実を簡潔に記載> 単なる拒否ではなく、検討・協議を行った経緯を記載することで、相手先の理解を得やすくなります。 <理由は客観的・中立的に表現> 経営状況や取引条件の均衡など、一般的で合理的な理由にとどめて記載することが重要です。 <将来の見直し余地を残す表現に> 完全な否定とならないよう、将来の環境変化に応じた再協議の可能性を示すことで、関係維持につながります。 ■テンプレートの利用メリット <テキスト形式で汎用性が高い> コピー&ペーストですぐに使えるため、専用ツールの導入コストやファイル変換作業が不要です。 <例文付きで作成時間を短縮> ビジネス文書の表現例を参考にでき、文面作成の負担を軽減します。 ※本テンプレートは一般的な文書例であり、個別の取引や契約に対する法的助言を目的とするものではありません。価格・取引条件の見直し要請への対応判断は、中小受託取引適正化法(取適法・旧下請法)や独占禁止法等に基づき、自社の実情を踏まえたうえで必要に応じて専門家にご相談ください。

    - 件
  • 【法改正対応】クレーム通知・Googleドキュメント【例文付き】

    【法改正対応】クレーム通知・Googleドキュメント【例文付き】

    委託取引において発生した苦情やクレームについて、事実関係と自社の対応方針を整理し、社内関係者へ通知・報告するための文書です。2026年1月施行の中小受託取引適正化法(取適法・旧下請代金支払遅延等防止法)において重要となる減額・返品・支払遅延や、受託事業者保護の観点から配慮すべき支払手段・遅延利息等についても整理し、取引記録として保存することを前提とした構成になっています。またGoogleドキュメント形式のため、ブラウザ上ですぐに編集・共有ができ、複数部門でのレビューにも利用しやすい書式です。 ■クレーム通知とは 委託先や取引先との取引において発生した苦情・クレームについて、その発生状況や内容、社内としての認識や対応方針を共有するための社内向け通知・報告文書です。感情的な表現を避け、事実関係と現時点での暫定的な判断、今後の対応方針を整理して記載することで、社内における情報共有と取引管理の両立を図ることを目的としています。 ■テンプレートの利用シーン <委託先・取引先から苦情が寄せられた場合> 納期遅延や対応不備、接客態度などに関する苦情を受けた際の初動対応文書として活用できます。 <取適法(旧下請法)対応の取引記録として> 苦情内容や対応方針の判断根拠を明確に記録したい場面に適しています。 ■作成・利用時のポイント <事実関係を具体的に記載> 発生日時、苦情の内容、対象製品などを具体的に記載することで、後日の認識齟齬を防ぎます。 <責任の所在は「暫定判断」として整理> 一方的な断定を避け、現時点での判断として記載することが重要です。 ■テンプレートの利用メリット <Googleドキュメント形式で共有が容易> 社内共有・修正・履歴管理がしやすく、メールのやり取りや版数管理の手間を削減できます。 <例文付きで作成時間を短縮> 自社の事案に合わせて、文言を置き換えてスムーズに作成できます。 ※本テンプレートは、委託取引に関する苦情内容や対応方針を社内で整理・記録するための一般的な文書例です。代金の減額・返品・支払猶予や支払手段、遅延利息の取扱いは、実際の契約内容や関連法令(取適法・旧下請法、独占禁止法等)を踏まえて個別に判断し、必要に応じて専門家にご相談ください。

    - 件
  • 【改正下請法(取適法)対応版】代金協議記録書

    【改正下請法(取適法)対応版】代金協議記録書

    2026年1月から施行される改正取適法(中小受託取引適正化法)では、「協議に応じない一方的な代金決定の禁止」という新しいルールが加わりました。 これは、発注元の会社が下請け先からの値上げ交渉を無視したり、理由も説明せずに一方的に金額を決めたりすることを禁止するものです。 この書式は、発注元と下請け先が代金について話し合った内容を記録するためのものです。 いつ、誰が出席して、どんな理由で値上げを求めたのか、それに対して発注元がどう回答したのか、最終的にどうなったのかを一枚にまとめられます。 公正取引委員会・中小企業庁が作成した「中小受託取引適正化法テキスト」でも、協議の経過は議事録などで記録化しておくことが望ましいとされています。 口頭でのやり取りだけでは、あとから「言った・言わない」のトラブルになりかねません。 書面で残しておけば、きちんと協議を行ったという証拠になります。 たとえば、下請け先から「材料費が上がったので単価を見直してほしい」と言われたとき。 あるいは最低賃金の引き上げに伴って人件費の転嫁を求められたとき。 こうした場面で本書式を使えば、話し合いの内容を漏れなく記録できます。 発注元の立場からすると、協議にきちんと応じて必要な説明をしたという記録が残るので、万が一調査が入った場合でも適正な対応をしていたことを示せます。 下請け先の立場でも、自社の主張を正式な形で残せるので安心です。 Word形式でお渡ししますので、自社の取引内容に合わせて項目を追加したり、社名を入れたりと自由に編集してお使いいただけます。

    - 件
  • 【改正下請法(取適法)対応版】金型等保管契約書

    【改正下請法(取適法)対応版】金型等保管契約書

    製造業の取引において、発注元が下請先に金型を預けて保管させるケースは非常に多く見られます。 ところがこれまで、金型の保管費用や管理費用をきちんと取り決めないまま、「なんとなく」下請先に預けっぱなしになっているケースが少なくありませんでした。 2024年度、公正取引委員会は下請法違反として21件の勧告を出しましたが、そのうち約半数が「金型の無償保管」に関するものでした。 大手企業のグループ会社も勧告を受けており、金型の無償保管問題は業界全体で対応が急務となっています。 この契約書は、2026年1月1日から施行される改正下請法(正式名称「中小受託取引適正化法」、通称「取適法」)に完全対応した金型保管契約のひな型です。 改正法では、旧法の「親事業者」「下請事業者」という呼び方が「委託事業者」「中小受託事業者」に変わり、条文番号も変更されています。 本契約書はこうした変更をすべて反映しています。 具体的な使用場面としては、自動車部品、電子機器、産業機械などの製造を外注している企業が、協力会社に金型や治具を預けて保管してもらう際に締結します。 量産が終わった後も補修部品用に金型を保管し続けるケースや、新たに金型の保管を依頼するケースなど、幅広い場面でお使いいただけます。 契約書には、保管費用の算定方法や支払い時期、棚卸作業の費用負担、金型の返還・廃棄のルールなど、トラブルになりやすいポイントをすべて盛り込んでいます。 別紙として金型のリストや保管費用の記入欄も用意しており、実務でそのまま使える構成になっています。 Word形式でのご提供となりますので、適宜ご編集の上でご利用いただければと存じます。 〔条文タイトル〕 第1条(目的) 第2条(定義) 第3条(本金型等の所有権) 第4条(保管場所及び善管注意義務) 第5条(保管期間) 第6条(保管費用の支払) 第7条(棚卸・管理業務) 第8条(発注予定の通知) 第9条(本金型等の返還・引取り) 第10条(本金型等の廃棄) 第11条(損害賠償) 第12条(保険) 第13条(秘密保持) 第14条(取適法の遵守) 第15条(契約期間) 第16条(解除) 第17条(反社会的勢力の排除) 第18条(協議事項) 第19条(管轄裁判所)

    - 件
  • 【改正下請法(取適法)対応版】調査分析委託契約書〔受託者有利版〕

    【改正下請法(取適法)対応版】調査分析委託契約書〔受託者有利版〕

    この書式は、調査や分析業務を受注する側の立場を守ることを重視した契約書のテンプレートです。 2026年1月1日施行の改正下請法(中小受託取引適正化法、通称「取適法」)に完全対応した「受託者有利版」となっています。 フリーランスや中小企業が大手企業から仕事を請け負う際、どうしても立場が弱くなりがちです。 納品したのに検収が遅れる、追加作業を無償で求められる、代金の支払いが先延ばしにされる、といったトラブルは珍しくありません。 この契約書は、そうした不利益から受注者を守るための条項を数多く盛り込んでいます。 具体的には、検査期間を14日に設定し期間内に連絡がなければ自動的に合格とみなす規定、発注者の都合による仕様変更には追加費用と納期延長を求められる規定、代金の支払留保を禁止する規定、着手金の受領を可能とする規定などを設けています。 また、受注者の賠償責任には上限を設け、間接損害は免責としています。管轄裁判所も受注者側の所在地としました。 マーケティング調査、データ分析、市場調査などの業務を受注する際にご活用ください。 Word形式ですので、金額や業務内容を自由に編集してお使いいただけます。 適宜ご編集の上でご利用いただければと存じます。 〔条文タイトル〕 第1条(目的) 第2条(委託業務の内容) 第3条(委託日) 第4条(納入期日及び納入場所) 第5条(検査) 第6条(受領) 第7条(委託代金) 第8条(代金の支払方法及び支払期日) 第9条(支払遅延の場合の遅延利息) 第10条(価格協議) 第11条(買いたたきの禁止) 第12条(不当な経済上の利益の提供要請の禁止) 第13条(不当な給付内容の変更及びやり直しの禁止) 第14条(購入・利用強制の禁止) 第15条(報復措置の禁止) 第16条(秘密保持) 第17条(知的財産権) 第18条(再委託) 第19条(甲の協力義務) 第20条(取引記録の作成・保存) 第21条(契約期間) 第22条(解除) 第23条(損害賠償) 第24条(反社会的勢力の排除) 第25条(不可抗力) 第26条(協議事項) 第27条(管轄裁判所)

    - 件
  • 【改正下請法(取適法)対応版】調査分析委託契約書〔委託者有利版〕

    【改正下請法(取適法)対応版】調査分析委託契約書〔委託者有利版〕

    この書式は、企業が外部の事業者に調査や分析業務を依頼する際に使用する契約書のテンプレートで、発注者側に有利な内容で構成された「委託者有利版」です。 2026年1月1日施行の改正下請法(中小受託取引適正化法、通称「取適法」)に完全対応しています。 発注者としての立場を守りながら、法令遵守もしっかり押さえた実務的な内容になっています。 納期遅延時の遅延損害金、秘密保持違反時の違約金、競業避止義務、再委託の制限といった条項を盛り込んでおり、受注者側の義務を明確にしています。 また、成果物に問題があった場合の支払留保権や、理由を問わない中途解約権なども規定しており、発注者として必要な権限を確保できる構成です。 一方で、取適法で定められた手形払いの禁止、振込手数料の負担ルール、一方的な代金決定の禁止といった強行規定はすべて遵守しているため、法令違反のリスクを回避できます。 マーケティング調査、競合分析、データ解析など、調査・分析業務を外注するあらゆる場面でご活用いただけます。Word形式でのご提供ですので、会社名や金額などを自由に編集可能です。 適宜ご編集の上でご利用いただければと存じます。2026年1月1日施行の改正下請法(取適法)対応版です。 〔条文タイトル〕 第1条(目的) 第2条(委託業務の内容) 第3条(委託日) 第4条(納入期日及び納入場所) 第5条(検査) 第6条(受領) 第7条(委託代金) 第8条(代金の支払方法及び支払期日) 第9条(支払遅延の場合の遅延利息) 第10条(価格協議) 第11条(買いたたきの禁止) 第12条(不当な経済上の利益の提供要請の禁止) 第13条(不当な給付内容の変更及びやり直しの禁止) 第14条(購入・利用強制の禁止) 第15条(報復措置の禁止) 第16条(秘密保持) 第17条(知的財産権) 第18条(再委託の制限) 第19条(競業避止) 第20条(取引記録の作成・保存) 第21条(契約期間) 第22条(解除) 第23条(損害賠償) 第24条(反社会的勢力の排除) 第25条(権利義務の譲渡禁止) 第26条(協議事項) 第27条(管轄裁判所)

    - 件
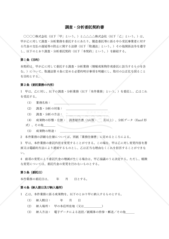
  • 【改正下請法(取適法)対応版】調査分析委託契約書

    【改正下請法(取適法)対応版】調査分析委託契約書

    この書式は、企業が外部の事業者に調査や分析の仕事を依頼する際に使用する契約書のテンプレートです。 2026年1月1日施行の改正下請法(中小受託取引適正化法、通称「取適法」)に完全対応しています。 従来の下請法では「3条書面」と呼ばれていた発注時の書面が、改正法では「4条書面」へと条文番号が変わりました。 本契約書はこの変更に対応済みで、「親事業者」から「委託事業者」への用語変更もすべて反映しています。 今回の改正で新たに加わった「協議に応じない一方的な代金決定の禁止」についても、第10条で明確に条項化しました。 手形払いの禁止や振込手数料の負担ルールなど、改正法の重要ポイントをしっかり押さえた内容です。 別紙の「業務仕様書」には、法令で求められる明示事項を漏れなく記載できるようになっており、契約書本体と合わせて使えば発注時の書面交付義務にそのまま対応できます。 マーケティングリサーチ、競合調査、データ分析など、調査・分析業務を外部委託するあらゆる場面でご活用いただけます。 Word形式でのご提供ですので、会社名や金額、業務内容などを自由に編集可能です。法改正への対応漏れを防ぎたい方におすすめの一本です。 適宜ご編集の上でご利用いただければと存じます。2026年1月1日施行の改正下請法(取適法)対応版です。 〔条文タイトル〕 第1条(目的) 第2条(委託業務の内容) 第3条(委託日) 第4条(納入期日及び納入場所) 第5条(検査) 第6条(受領) 第7条(委託代金) 第8条(代金の支払方法及び支払期日) 第9条(支払遅延の場合の遅延利息) 第10条(価格協議) 第11条(買いたたきの禁止) 第12条(不当な経済上の利益の提供要請の禁止) 第13条(不当な給付内容の変更及びやり直しの禁止) 第14条(購入・利用強制の禁止) 第15条(報復措置の禁止) 第16条(秘密保持) 第17条(知的財産権) 第18条(取引記録の作成・保存) 第19条(契約期間) 第20条(解除) 第21条(損害賠償) 第22条(反社会的勢力の排除) 第23条(協議事項) 第24条(管轄裁判所) 全24条+別紙(業務仕様書)

    - 件
  • 【改正下請法(取適法)対応版】設計委託契約書〔受託者有利版〕

    【改正下請法(取適法)対応版】設計委託契約書〔受託者有利版〕

    2026年1月1日から、これまでの「下請法」が「中小受託取引適正化法」(略称:取適法)に生まれ変わります。 「親事業者」は「委託事業者」に、「下請事業者」は「中小受託事業者」に呼び方が変わり、条文番号も変更されます。 この契約書は、設計業務を受注する側の立場で使う雛型です。 建築設計、機械設計、システム設計、製品設計など、設計の仕事を請け負うときに発注者へ提示します。 設計事務所がメーカーから製品設計を受注するとき、エンジニアリング会社が建設会社から構造計算を請け負うとき、フリーランスの設計者がIT企業からシステム設計を受託するときなど、受注者として契約を結ぶ場面でご利用いただけます。 本雛型は、取適法で保護されている内容に加え、受注側のリスクを軽減する条項を盛り込んでいます。 たとえば、検査期間を14日に短縮してみなし合格規定を設け、契約不適合責任を3か月に限定、知的財産権は代金完済まで受注側に留保、不可抗力による納期遅延は免責、損害賠償は代金総額を上限とするなど、受注者の立場を守る内容になっています。 Word形式でお渡ししますので、自社の取引内容に合わせて自由に編集していただけます。 金額や日付の空欄を埋めるだけで、すぐにお使いいただける実務的な書式です。別紙の業務仕様書も付属しています。 〔条文タイトル〕 第1条(目的) 第2条(委託業務の内容) 第3条(委託期間及び納期) 第4条(製造委託等代金の額及び支払方法) 第5条(代金の協議) 第6条(成果物の納入及び受領) 第7条(検査) 第8条(契約不適合責任) 第9条(支払遅延の禁止及び遅延利息) 第10条(減額の禁止) 第11条(返品の禁止) 第12条(買いたたきの禁止) 第13条(購入・利用強制の禁止) 第14条(不当な経済上の利益の提供要請の禁止) 第15条(不当な給付内容の変更及びやり直しの禁止) 第16条(報復措置の禁止) 第17条(秘密保持) 第18条(知的財産権) 第19条(契約の解除) 第20条(損害賠償) 第21条(反社会的勢力の排除) 第22条(書類の作成及び保存) 第23条(契約内容の変更) 第24条(協議) 第25条(管轄裁判所)

    - 件
  • 【改正下請法(取適法)対応版】設計委託契約書〔委託者有利版〕

    【改正下請法(取適法)対応版】設計委託契約書〔委託者有利版〕

    2026年1月1日から、これまでの「下請法」が「中小受託取引適正化法」(略称:取適法)に生まれ変わります。 「親事業者」は「委託事業者」に、「下請事業者」は「中小受託事業者」に呼び方が変わり、条文番号も変更されます。 この契約書は、設計業務を外部に発注する側の立場で使う雛型です。 建築設計、機械設計、システム設計、製品設計など、設計作業を社外に委託するときに発注側と受注側で取り交わします。 メーカーが設計事務所に製品設計を依頼するとき、建設会社が構造計算を外注するとき、IT企業がシステム設計を協力会社に委託するときなど、発注者として契約を結ぶ場面でご利用いただけます。 本雛型は、取適法で定められた強行規定をきちんと守りながら、それ以外の部分では発注側に有利な内容に調整しています。 たとえば、検査期間を30日確保し、契約不適合責任を1年間に設定、知的財産権は代金支払前でも発注側に帰属、発注側の解除権を広く認めるなど、発注者の立場を守る条項を盛り込んでいます。 Word形式でお渡ししますので、自社の取引内容に合わせて自由に編集していただけます。 金額や日付の空欄を埋めるだけで、すぐにお使いいただける実務的な書式です。 別紙の業務仕様書も付属しています。 〔条文タイトル〕 第1条(目的) 第2条(委託業務の内容) 第3条(委託期間及び納期) 第4条(製造委託等代金の額及び支払方法) 第5条(代金の協議) 第6条(成果物の納入及び受領) 第7条(検査) 第8条(契約不適合責任) 第9条(支払遅延の禁止及び遅延利息) 第10条(減額の禁止) 第11条(返品の禁止) 第12条(買いたたきの禁止) 第13条(購入・利用強制の禁止) 第14条(不当な経済上の利益の提供要請の禁止) 第15条(給付内容の変更及びやり直し) 第16条(報復措置の禁止) 第17条(秘密保持) 第18条(知的財産権) 第19条(契約の解除) 第20条(損害賠償) 第21条(反社会的勢力の排除) 第22条(書類の作成及び保存) 第23条(契約内容の変更) 第24条(協議) 第25条(管轄裁判所)

    - 件
  • 【改正下請法(取適法)対応版】設計委託契約書

    【改正下請法(取適法)対応版】設計委託契約書

    2026年1月1日から、これまでの「下請法」が「中小受託取引適正化法」(略称:取適法)に生まれ変わります。 「親事業者」は「委託事業者」に、「下請事業者」は「中小受託事業者」に呼び方が変わり、条文番号も変更されます。 この契約書は、設計業務を外部に発注する際に使うものです。建築設計、機械設計、システム設計、製品設計など、設計作業を社外に委託するときに発注側と受注側で取り交わします。 メーカーが設計事務所に製品設計を依頼するとき、建設会社が構造計算を外注するとき、IT企業がシステム設計を協力会社に委託するときなど、幅広い場面でご利用いただけます。 今回の法改正では、受注側の中小企業を守るルールが強化されました。 発注側が一方的に値下げを要求したり、価格交渉に応じなかったりする行為が明確に禁止され、手形での支払いも原則認められなくなります。 新ルールに対応していない契約書では、発注側が法律違反を問われるおそれがあります。 この雛型は2026年施行の改正法に完全対応済みです。新しい用語や条文番号を反映し、「協議に応じない一方的な代金決定の禁止」など新設規定も盛り込んでいます。 別紙の業務仕様書付きで、Word形式のため自社の取引内容に合わせて自由に編集可能です。 〔条文タイトル〕 第1条(目的) 第2条(委託業務の内容) 第3条(委託期間及び納期) 第4条(製造委託等代金の額及び支払方法) 第5条(代金の協議) 第6条(成果物の納入及び受領) 第7条(検査) 第8条(契約不適合責任) 第9条(支払遅延の禁止及び遅延利息) 第10条(減額の禁止) 第11条(返品の禁止) 第12条(買いたたきの禁止) 第13条(購入・利用強制の禁止) 第14条(不当な経済上の利益の提供要請の禁止) 第15条(不当な給付内容の変更及びやり直しの禁止) 第16条(報復措置の禁止) 第17条(秘密保持) 第18条(知的財産権) 第19条(契約の解除) 第20条(損害賠償) 第21条(反社会的勢力の排除) 第22条(書類の作成及び保存) 第23条(契約内容の変更) 第24条(協議) 第25条(管轄裁判所)

    - 件
  • 【改正下請法(取適法)対応版】Webサイト制作委託契約書

    【改正下請法(取適法)対応版】Webサイト制作委託契約書

    2026年1月1日から、これまで「下請法」と呼ばれていた法律が大きく改正され、「取適法(製造委託等に係る中小受託事業者に対する代金の支払の遅延等の防止に関する法律)」として生まれ変わります。 この改正では、条文番号が大幅に変わっただけでなく、手形払いの禁止や価格協議への応諾義務など、発注側に求められるルールがかなり厳しくなりました。 本書式は、この改正取適法に完全対応した「Webサイト制作委託契約書」の雛型です。企業や個人事業主がWeb制作会社やフリーランスのデザイナー・エンジニアにホームページやECサイトの制作を外注する際にお使いいただけます。 たとえば「自社のコーポレートサイトをリニューアルしたい」「ランディングページの制作を外部に頼みたい」といった場面で、発注者側が用意する契約書としてそのままご活用いただけます。 旧法では「3条書面」と呼ばれていた発注時の明示義務が、改正後は「4条明示」へと変更されるなど、条文番号の対応もすべて反映済みです。 発注側・受注側どちらの立場でも、法改正に対応した契約書をすぐに準備できるため、施行日までの準備がまだの方にも安心してお使いいただける実務向けの書式です。 適宜ご編集の上でご利用いただければと存じます。2026年1月1日施行の改正下請法(取適法)対応版です。 〔条文タイトル〕 第1条(目的) 第2条(取適法に基づく明示事項) 第3条(支払期日・取適法第3条遵守) 第4条(禁止行為・取適法第5条遵守) 第5条(価格協議義務・取適法第5条第2項第4号遵守) 第6条(遅延利息・取適法第6条遵守) 第7条(書類等の作成・保存義務・取適法第7条遵守) 第8条(委託内容及び仕様) 第9条(再委託) 第10条(納入及び検査) 第11条(契約不適合責任) 第12条(著作権等) 第13条(秘密保持) 第14条(解除) 第15条(損害賠償) 第16条(反社会的勢力の排除) 第17条(合意管轄) 第18条(協議)

    - 件

レビュー

カートに追加しました

カートを見る

プラン変更の確認

あなたは現在書式制限プラン会員です。無料書式をダウンロードするためにメルマガを受信するプランに変更しますか?

新着特集

×
×

プラン変更の確認

あなたは現在書式制限プラン会員です。無料書式をダウンロードするためにメルマガを受信するプランに変更しますか?