【法改正対応】長時間労働是正計画書【例文付き】

/3

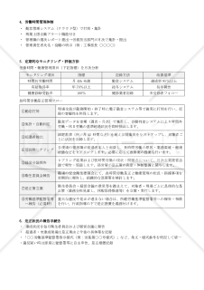
建設業の働き方改革対応を進めるための「長時間労働是正計画書」です。2025年4月から、建設業に対しても労働基準法第36条に基づく時間外労働の上限規制(原則:月45時間・年360時間)適用を踏まえ、社内教育・是正フロー・報告様式の整備までを一括確認できる例文付きテンプレートです。 ■長時間労働是正計画書とは 企業における長時間労働を是正し、従業員の健康確保と適正工期の確保を目的として作成する計画書です。 2025年施行の建設業法改正および関係法令(労働基準法・労働安全衛生法など)では、労働時間の上限管理に加え、工期設定の適正化や中小受託取引の適正化、健康管理措置の実施が重点的に求められています。 ■テンプレートの利用シーン <建設業・製造業など労働時間の長い業種で> 現場ごとの労働時間実績や是正策を体系的に整理・報告する際に活用できます。 <法令改正への社内対応書類として> 労働基準法の労働時間上限規制への対応および建設業法に基づく工期適正化に関する是正・報告体制を整備するための社内資料として活用可能です。 ■作成・利用時のポイント <法改正対応内容を反映> 2025年改正点(工期適正化・健康管理法定化・上限規制)を踏まえた項目構成となっています。 <現場実態を踏まえた具体策の記載> ヒアリング結果や健康診断の記録、是正策(休暇推進・工期見直しなど)を実務ベースで整理します。 <モニタリング体制を明確化> 月次での勤怠データ集計、経営会議・衛生委員会での報告サイクルをテンプレート内で設定できます。 ■テンプレートの利用メリット <例文付きで業務効率化> 記載例を参考に、初めて作成する担当者でもスムーズに利用できます。 <法令遵守と現場改善を両立> 36協定や労働時間上限管理、健康確保措置など、複数の法令要件を一元的に整理できます。 <申請・報告にも対応しやすい設計> Word形式のため、行政提出様式や社内共有資料への転用も容易です。 ※本計画書は法令遵守および内部管理体制強化を目的とした社内向け資料です。作成時は労働時間管理・健康管理措置に関する最新の厚生労働省ガイドラインを確認してください。

レビューを投稿

■評価する(最高評価:5) 必須

必須
facebook X hatena line mail

カートに追加しました

カートを見る

プラン変更の確認

あなたは現在書式制限プラン会員です。無料書式をダウンロードするためにメルマガを受信するプランに変更しますか?

過去24時間にこの書式は
0人がダウンロードしました

おすすめ書式テンプレート

  • 【改正民法対応版】建設工事契約不適合に関する合意書

    【改正民法対応版】建設工事契約不適合に関する合意書

    本「【改正民法対応版】建設工事契約不適合に関する合意書」は、建設工事における契約不適合に関する問題を円滑に解決するための包括的な雛型です。 契約不適合の発見から履行の追完、さらには損害賠償に至るまでの一連のプロセスを詳細に規定しており、建設業界にとって有用な雛型です。 本雛型は、支払いスケジュールや相殺など、実務上重要な事項を網羅しています。 さらに、別紙として契約不適合の具体的な例を提示しているため、実際の案件に即座に適用することができます。 特筆すべき点として、本合意書では第5条において履行の追完請求権と請負代金の残額を相殺することを規定しています。 これにより、発注者の支払義務が消滅し、請負者は異議なくこれを受け入れるという、実務上非常に重要な合意が含まれています。 この相殺の規定は、契約不適合が発見された際の金銭的な処理を明確にし、両者の利益を調整する重要な役割を果たしています。 適宜ご編集の上でご利用いただければと存じます。2020年4月1日施行の改正民法対応版です。 〔条文タイトル〕 第1条(目的) 第2条(経緯) 第3条(契約不適合の確認) 第4条(履行の追完請求権の確認) 第5条(相殺および支払義務の消滅) 第6条(履行の追完) 第7条(履行の追完の検査) 第8条(追加の損害賠償) 第9条(瑕疵担保責任期間) 第10条(秘密保持) 第11条(合意の変更) 第12条(準拠法および管轄裁判所)

    - 件
  • 【法改正対応】熱中症発生時対応計画書(医療・介護向け)・Excel【見本付き】

    【法改正対応】熱中症発生時対応計画書(医療・介護向け)・Excel【見本付き】

    医療・介護施設向けの「熱中症発生時対応計画書」テンプレートです。2025年の労働安全衛生規則改正に伴い、WBGT値28℃以上または気温31℃以上での屋外作業時に、職員の安全確保とリスク低減を目的として作成。環境管理や緊急対応、教育訓練など現場運用ルールを網羅し、派遣・パート職員や患者・家族への対応記録にも活用可能です。 ■熱中症発生時対応計画書とは 医療・介護職員の熱中症リスクを早期に察知・予防し、重大事故を防ぐための計画をまとめたものです。 ■テンプレートの利用シーン <猛暑・繁忙期のリスク管理> 高温多湿な屋外作業や入浴介助が頻発する現場での安全衛生管理に最適。 <教育・入職時の説明> 現場職員や派遣・パート従業員への配布資料として、入職時教育や家族への注意喚起記録にも活用できます。 <行政・監査・再発防止> 緊急時記録や教育訓練履歴を保存。事故を未然防ぎ、万が一の際も被害の最小化に繋げます。 ■利用・作成時のポイント <WBGT・気温の測定と掲示> 測定時刻・場所・測定者を記録し、休憩室などに掲示。高値時は作業調整を即実施しましょう。 <休憩・水分補給・服装管理> 法令基準に基づき、休憩時間や水分・塩分補給、通気性の良い制服や冷却グッズの使用を徹底します。 <教育・訓練と記録保存> 年1回以上の教育と入職・異動時の追加教育を実施し、訓練記録は3年以上保存します。 <周知・連絡体制の整備> 掲示義務と医療機関・産業医・担当者の連絡先一覧化で適切かつ最善の対応体制を確保しましょう。 ■テンプレートの利用メリット <教育・監査資料の一元管理> 教育・訓練・発症対応記録を一括管理できるため、監査や報告にも合理的です。 <業務効率化> Excel形式のため、現場構成に応じて柔軟に編集・カスタマイズできます。 ※本テンプレートは2025年6月改正「労働安全衛生規則 第612条の2」および「労働安全衛生法 第22条」、厚労省ガイドラインに準じています。利用時は、その時点の最新の法令をご確認のうえ編集してください。

    - 件
  • 【法改正対応】熱中症リスク事前評価シート(工事・屋外作業向け)【見本付き】

    【法改正対応】熱中症リスク事前評価シート(工事・屋外作業向け)【見本付き】

    2025年6月施行の労働安全衛生規則改正に基づく、工事・屋外作業向け「熱中症リスク事前評価シート」テンプレートです。リスクの洗い出し・評価・対策立案を進められ、WBGT値28℃以上または気温31℃以上の環境下での重作業など、法的義務のある現場対応に最適です。また見本付きのため、初めての作成でも安心してお使いいただけます。「法改正に基づいた熱中症対策や準備はこれから」という現場責任者(現場代理人、主任技術者、職長、安全衛生管理者など)の方におすすめです。 ■熱中症リスク事前評価シートとは WBGT値や気温、作業内容、従業員の健康状態などをもとに熱中症リスクを定量的に評価します。評価結果から、適切な休憩回数・装備・教育内容など、現場ごとの具体的なリスク低減措置を事前に計画・実施できます。 ■テンプレートの利用シーン <屋外工事・建設現場での暑熱対策に> 道路工事・建設現場・外構作業など、高温多湿な環境下での重作業業務に有効です。 <派遣社員や高齢作業員の安全配慮に> 未経験者や高齢作業員を含む場合もリスク要因の可視化と安全対策の強化に活用できます。 ■作成・利用時のポイント <作業環境や服装の実態を正確に記録> 作業場所(屋外・屋内)・内容・服装や保護具の状態は、評価精度向上に不可欠です。現場実態を正確に記録しましょう。 <リスク区分ごとの対策を明確に> リスク区分(高・中・低)ごとに、必要な休憩回数・水分補給・服装指導などの対策を具体的に記載しましょう。 <作業条件に応じた柔軟な見直しを意識> 気温や人員構成は日々変わるため、評価内容は現場状況に応じて随時見直し・更新してください。 ■テンプレートの利用メリット <Word形式でカスタマイズしやすい> 自社の評価基準や現場運用にあわせて、内容の加筆・編集が簡単に行えます。 <見本付きで初めての作成でも安心> 記入例を参照して簡単に評価・記録が進められます。 <最新の法改正に基づいた項目構成> 必要な評価項目・教育記録・保存期間など、法令遵守に役立つ情報を網羅しています。

    - 件
  • 工事実施のお知らせ(シンプル版)・Word【見本付き】

    工事実施のお知らせ(シンプル版)・Word【見本付き】

    ■工事実施のお知らせとは 建物や設備に関する工事が実施されることを、関係者や周辺住民に事前に周知するための書式です。 ■利用するシーン ・オフィスビル内のリフォームや設備更新など、建物利用者やテナントに影響が生じる工事を実施する際に、事前に詳細を伝えるために利用します。 ・営業中の店舗や商業施設で、営業時間外や一部区画で工事を行う場合に、顧客や近隣住民への影響を考慮し、事前に周知するために利用します。 ・マンションの屋根や外壁修繕、給排水管の改修など、居住者に影響がある共用部の工事を実施する際に、住民全体へ案内するために利用します。 ■利用する目的 ・工事が実施されること、およびその期間や内容、影響範囲などを、関係者や周辺住民へ正確かつ迅速に周知するために利用します。 ・工事に伴う騒音、振動、通行規制、断水など、生活や業務に影響が生じる可能性がある事項を事前に伝え、理解と協力を得るために利用します。 ・万が一、工事中にトラブルや不明点が発生した際に、問い合わせ先を明確にし、迅速な対応を可能にするために利用します。 ■利用するメリット ・工事による影響を事前に伝えることで、騒音や通行止めなどに対するクレームや誤解を減らし、近隣住民とのトラブルを未然に防ぎます。 ・関係者の理解と協力が得られることで、工事現場への立ち入りや作業の妨げなどが減り、工事をスムーズかつ安全に進めることができます。 ・事前のお知らせを通じて、工事を実施する側が周囲への配慮を怠らない姿勢を示すことができ、企業や組織の信頼性を高めます。 こちらのテンプレートは、Wordで作成した工事実施のお知らせ(シンプル版)です。ダウンロードは無料なので、工事前の関係者や周辺住民などへの周知に、ご活用ください。

    - 件
  • 時間外勤務申請書_01_建設業

    時間外勤務申請書_01_建設業

    時間外勤務申請書を作成するためのExcel(エクセル)テンプレート。カレンダー自動作成機能つき。A4縦。(建設業向け)

    - 件
  • 営業週報_01_建設業

    営業週報_01_建設業

    週次の営業活動を報告・記録するためのExcel(エクセル)システム。営業先はリストに登録することでメニューから呼び出すことができます。A4縦(建設業向け、法人顧客営業向け)

    - 件
  • 大カテゴリー

    カテゴリー
    ビジネス向け > 社内文書・社内書類 > 計画書 > 業務計画書
    価格
    ファイル形式
    もっとみる
    利用されやすい部署
    もっとみる
    フリーワード

    新着特集

    ×
    ×

    プラン変更の確認

    あなたは現在書式制限プラン会員です。無料書式をダウンロードするためにメルマガを受信するプランに変更しますか?