カテゴリーを選択してください

Dialog

条件を指定して検索

書式検索

選択中の書式条件

大カテゴリー
カテゴリー
未選択
価格
ファイル形式
利用されやすい部署

書式テンプレート・フォーマットを探す

価格:全て ファイル形式:全て 利用されやすい部署:全て

大カテゴリー

カテゴリー
価格
ファイル形式
もっとみる
利用されやすい部署
もっとみる
フリーワード

34,321件中 1 - 20件

  • 蓮の花のモチーフの喪中はがき(モノクロ)

    蓮の花のモチーフの喪中はがき(モノクロ)

    「蓮の花のモチーフの喪中はがき(モノクロ)」は、伝統的な蓮の花を添えた喪中はがきデザインテンプレートです。蓮の花は泥の中から美しく咲くことから、困難な状況を乗り越える力や再生を意味することがあります。そのため、この喪中はがきは、不幸な出来事を伝えるだけでなく、再生や新たな始まりへの願いも込められています。年末年始の挨拶を控える旨を伝える際に、適切なメッセージとしてお役立てください。Word形式のファイルとして無料でダウンロードが可能ですので、差出人情報や必要事項を入力するだけで喪中はがきを作成することができます。

    4.3 74
  • 請求書 (インボイス制度対応/自動計算/A4 縦) カラー 使い方解説あり

    請求書 (インボイス制度対応/自動計算/A4 縦) カラー 使い方解説あり

    「ビジネスの見栄えをアップグレードする請求書テンプレート」 請求書はお客様に対するビジネスの第一印象を決定づける大切な書類です。このカラー版テンプレートは、視覚的に訴える鮮やかなデザインを特徴としており、あなたのブランドイメージを効果的にアピールします。 ※2024/08/22 非課税の項目も入力可能に修正 ※2024/08/26 内訳明細書をコピーできない不具合を修正 使い方の解説を読んで頂ければ、Excel初心者の方でも簡単に編集可能です。 ↓使い方の解説はどちらかの方法で確認できます↓ ・テンプレートにある「使い方を見る」をクリック ・「https://template-core.com/archives/a00001-2_invoice_how/」 ________________________________________ 「この請求書テンプレートでできること」 ・数量と単価を入力すれば、合計や消費税が自動計算され、手間を大幅に削減。 ・ビジネスに合わせてカスタマイズ可能、汎用性の高い請求書が作成できます。 ・インボイス制度にも対応した請求書をすぐに作成可能。 ________________________________________ 「利用方法」 1. 会社情報の入力 「表紙」シートに会社名や住所などの基本情報を入力し、テンプレートを保存しておきましょう。これにより、次回以降の作業がスムーズに行えます。 2. 請求書の作成 顧客情報、請求番号、件名などを入力し、簡単に請求書が完成します。解説を参考にすれば、必要な情報を漏れなく記載できます。 ________________________________________ 「メリット」 ・ 時間の節約 自動計算機能により、手動で計算する手間を省き、作業効率が大幅に向上します。 ・ プロフェッショナルな印象 カスタマイズ可能なテンプレートで、どんな業種にも対応可能。プロフェッショナルな印象を与えます。 ________________________________________ ↓モノクロ版↓ https://www.bizocean.jp/doc/detail/543763/ 商品コード:E00001

    4.8 19
  • 【2026年賀状】金色の馬のシルエットと初日の出 縦・Word

    【2026年賀状】金色の馬のシルエットと初日の出 縦・Word

    きらびやかな馬のシルエットと初日の出を描いた2026年(令和8年)の年賀状です。 干支の「馬」「謹賀新年」と「挨拶文」を配置し、金箔を背景に散らしています。 ビジネス、プライベートどちらでも送れるよう、落ち着いたデザインに仕上げました。 Word版なので、あいさつ文の追加や差出人情報の編集も可能です。そのまま印刷しても、余白に手書きコメントやシールなどを貼るとオリジナル感が増すのでおすすめです。 年賀はがきサイズで印刷できます。無料配布ですので是非たくさん使ってください。

    5.0 1
  • 履歴書(簡易入力版:A4&A3サイズ)

    履歴書(簡易入力版:A4&A3サイズ)

    2021年4月、厚生労働省が作成した「履歴書様式例」の内容に準拠した履歴書です。 就職や転職の際にご活用ください。 以下内容 ①A3サイズ(1枚)仕様とA4サイズ(2枚)仕様、2種類ご用意しました。 ※厚生労働省が新たに作成した「履歴書様式例」のレイアウトはほとんど変えず、メールアドレス記入欄を追加しました。 ②履歴書への入力がはかどるよう、新たに以下省入力機能を設定しました。 ・漢字入力の氏名ふりがな変換表示。 ・和暦年のプルダウンリスト選択表示。 ・入力補完のため、要所要所のセルにコメント表示や入力時メッセージが表示されるよう設定しました。 出典:厚生労働省ホームページ(https://www.mhlw.go.jp/)

    5.0 3
  • 水引蝶結び・花結び005(熨斗あり)

    水引蝶結び・花結び005(熨斗あり)

    「水引蝶結び・花結び005(熨斗あり)」は、喜ばしい出来事への贈り物に最適な蝶結び(花結び)のデザインです。蝶結びは解けやすさから、繰り返し良い出来事に対する贈答品に使われます。シンプルで扱いやすく、熨斗(のし)が付いたデザインです。このテンプレートは無料で提供されており、気軽にご利用いただけます。大切な場面で感謝の気持ちや祝福の意を表現する手助けとなることでしょう。

    4.4 64
  • 出勤簿(月別)・Excel

    出勤簿(月別)・Excel

    「出勤簿(月別)・Excel」は、従業員の労務管理を行うことのできるテンプレートです。会社は労働時間の適切な管理を行う責任があり、出勤簿はその大きな役割を果たします。この出勤簿はExcelで作成されており、出勤日数や欠勤日数、時間外労働時間・深夜労働時間・早朝残業時間の合計が自動で入力されます。こちらのテンプレートは無料でダウンロード可能ですので、ぜひご活用ください。

    4.5 6
  • 請求書003 シンプルな請求書(消費税10%対応)

    請求書003 シンプルな請求書(消費税10%対応)

    「請求書003 シンプルな請求書(消費税10%対応)」は、顧客が購入した商品の金額を請求するための請求書テンプレートです。 「請求書」は、商品やサービスを提供した後、購入者に支払ってもらうべき金額を明記した文書です。詳細には、提供された商品やサービスの内容、単価、数量、合計金額などが記載されています。消費税10%対応です。 無料でダウンロードが可能です。ぜひご活用ください。

    4.4 89
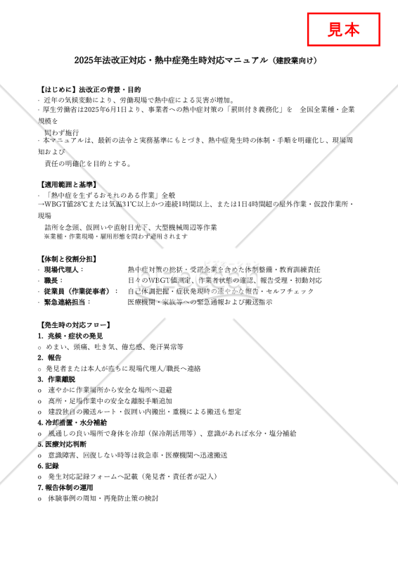
  • 【全建統一様式 第5号】作業員名簿 改訂5版対応

    【全建統一様式 第5号】作業員名簿 改訂5版対応

    作業員名簿のエクセルテンプレートです。全建統一様式とは、ゼネコン、役所で一般的に使用されている建設業のための安全書類の書式のことで、改訂5版では第1号から第11号まであります。

    4.1 37
  • やさしい色味の喪中はがき

    やさしい色味の喪中はがき

    喪中はがきのデザイン素材です。無料ダウンロードいただけます。 挨拶文と差出人情報、背景イラストがセットになっています。 背景には和紙のような素材に水彩風の紫やブルーをにじませており、その上にカスミソウを配置しています。 メッセージ例として以下を入れています。 「喪中につき年末年始のご挨拶をご遠慮申し上げます」 「祖母 ○○○○が○月○日に○○○歳で永眠いたしました  本年中に受け賜りましたご厚情を深謝申し上げます  明年も変わらぬご交誼をお願い申し上げます  令和○年 ○月」 Word上で故人の名前や差出人情報を入力後、家庭用プリンターでカラー印刷してご利用いただけます。

    4.0 1
  • 領収証014

    領収証014

    シンプルな領収書のテンプレートです。

    4.3 12
  • 金銭借用書 シンプル【Word・A4サイズ・令和版】

    金銭借用書 シンプル【Word・A4サイズ・令和版】

    金銭借用書のテンプレート(ひな形)です。Microsoft office Word(ワード)形式になっていますので、自由に文章を変更してご利用頂くことが可能です。シンプルで使いやすいフォーマットになっています。無料でダウンロードできますので、印刷してすぐにお使い頂けます。

    4.2 20
  • 工事請負契約書

    工事請負契約書

    甲乙間の建築工事請負に関して締結する契約書のテンプレートです。無料でダウンロードできます。

    4.4 65
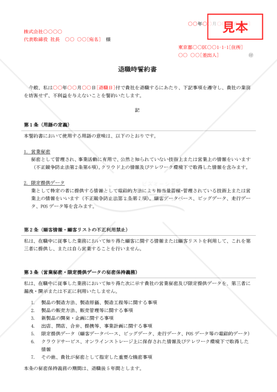
  • 退職届(縦書き)【例文付き】

    退職届(縦書き)【例文付き】

    会社に退職の意思を伝えるための無料テンプレートです。「退職したいけど、退職届ってどう書くんだっけ?」「フォーマットってどんなの?」といった不安がある方に便利な、Word形式の雛形です。縦書きのシンプルなレイアウトで、初めて退職届を書く方でも安心してお使いいただけます。 ■退職届とは 従業員が会社に対して退職の意思を正式に表明する書面であり、労働契約の終了を文書で通知するために使用されます。 提出後は撤回が難しく、会社側にとっても「退職を受理した証跡」として管理されるため、内容は簡潔かつ定型的であることが重要です。 ■利用シーン <会社への退職の意思表示> 口頭での意思表明後、文書としての提出が求められる場合に適しています。 ■作成・利用時のポイント <事前に上司や人事と調整の上で記載> 退職希望日を記入する前に、退職フローや業務引継ぎ計画との整合性を確認しましょう。 <敬称・宛名の誤りに注意> 「代表取締役 ○○○○ 殿」など、敬称や肩書は正確に記入します。 ■テンプレートの利用メリット <無料でダウンロード> 手書きにも印刷にも対応したWord形式で、コストをかけることなく使用できます。 <定型文入りで迷わない> 「一身上の都合により」など、文例を参考にしながら作成できます。 <シンプル構成で編集が簡単> 必要項目を記入するだけで、迅速に退職届を準備できます。

    5.0 1
  • 蓮のイラストでデザインされた喪中ハガキ

    蓮のイラストでデザインされた喪中ハガキ

    「蓮のイラストでデザインされた喪中ハガキ」は、蓮の花をモチーフにしたデザイン素材です。このデザインを通じて、故人への尊敬と思いを伝えることができます。 喪中ハガキは、年賀状を出さないことを通知する大切なツールです。デザインには花がしばしば使用され、その花の花言葉がメッセージを補完します。蓮の花言葉は「神聖」「清らかな心」とされており、故人への敬意や、喪中の期間に心を清める気持ちを表現するのにふさわしいものです。 このデザインは、蓮の花を美しく描いたイラスト素材で、喪中ハガキのテンプレートとして利用することができます。蓮の花のシンボリズムを通じて、故人との絆や尊敬の念を伝える手助けとなります。

    4.3 35
  • 保険料控除申告書自動計算

    保険料控除申告書自動計算

    年末調整の保険料控除申告書に保険料を入力すると生命保険料と地震保険料の控除額を自動で計算します。

    4.5 4
  • 【2026年】幻想的な色彩の筆文字と咲きこぼれる花々が美しい年賀状

    【2026年】幻想的な色彩の筆文字と咲きこぼれる花々が美しい年賀状

    こちらは、『【2026年】幻想的な色彩の筆文字と咲きこぼれる花々が美しい年賀状』のデザインフォーマットです。Wordで作成しているので、住所や名前の編集が可能です。 ■デザイン ・2026年の干支「午」の文字を、美しいグラデーションのかかった軽やかな筆文字で表現。優雅で現代的な印象です。 ・干支の文字を包み込むように、水彩画風の小花が咲きこぼれる様子が描かれ、幻想的で華やかな雰囲気を演出しています。 ・伝統的な筆文字とデジタルアートの色彩を融合させた和モダンなデザインで、特に女性におすすめです。 ■色 紫やピンク、水色など透明感のある色を多用し、夢のように美しい世界観を表現しています。 ・干支の文字や背景に美しいグラデーションを施すことで、デザインに深みと動きを与えています。 ・優しく上品な色使いに濃いピンクや紫を加え、全体を華やかに引き締めています。 ■文字 ・賀詞は「初春のお慶びを申し上げます」を使い、添え書きは相手の幸せを願う丁寧な文章になっています。 ・「初春のお慶びを申し上げます」は、新年を「新しい春」と捉える、柔らかで風流な挨拶の言葉。優美なデザインによく合います。 ・賀詞はデザインの雰囲気に合わせた流麗な毛筆体を、添え書きには格調高く読みやすい明朝体と、複数の書体を巧みに使い分けています。 新たな午年の挨拶に、無料でダウンロードすることができる『【2026年】幻想的な色彩の筆文字と咲きこぼれる花々が美しい年賀状』を、ぜひご活用ください。

    - 件
  • 【2026年賀状】干支のシルエットと金の装飾 縦・Word

    【2026年賀状】干支のシルエットと金の装飾 縦・Word

    馬のシルエットと新年ならではの縁起物の植物を描いた2026年の年賀状です。 干支の「馬」「謹賀新年」と「挨拶文」を配置し、金箔を散りばめてきらびやかな印象に仕上げました。 仕事関係もプライベートもどちらでも送れるよう、ベーシックなレイアウトの和風デザインです。 Wordファイルなので挨拶文の追加も可能で、差出人情報を編集するだけで完成です。 年賀はがきサイズで印刷してご利用ください。無料配布です。 たくさんの方に使ってもらえたら嬉しいです。

    - 件
  • 【2026年】金と青のきらめく筆文字で馬を描いたモダン年賀状

    【2026年】金と青のきらめく筆文字で馬を描いたモダン年賀状

    こちらのデザインフォーマットは、Wordで作成した『【2026年】金と青のきらめく筆文字で馬を描いたモダン年賀状』です。名前や住所は、カスタマイズすることができます。 ■デザイン ・2026年の干支「馬」を、光の粒を思わせるきらびやかな筆文字で描いた、芸術性の高いデザインです。 ・十分な余白が、主役である筆文字の流れるような美しさと、独特の質感を際立たせています。 ・書道を現代的にアレンジした洗練されたスタイルは、デザインにこだわる方やビジネスの挨拶にも最適です。 ■色 ・清らかな白を背景に、高貴な印象の青・紫と、華やかな金を組み合わせた、上品でモダンな配色です。 ・冷たい印象の青と温かい金の対照的な色を美しく調和させ、見る人を引きつけます。 ・筆文字に施された光沢のある質感が色に輝きと立体感を与え、高級感を演出しています。 ■文字 ・賀詞には「初春」という言葉を使った優美な表現を、添え書きには相手の幸せな一年を純粋に願う、温かいメッセージを選んでいます。 ・「初春のお慶びを申し上げます」は、新年を「新しい春」と捉える風流な挨拶で、デザインの優美な雰囲気に合っています。 全ての文字を伝統的な明朝体で統一し、芸術的なイラストと誠実なメッセージを両立しています。 新たな年の挨拶に、無料でダウンロードすることができる『【2026年】金と青のきらめく筆文字で馬を描いたモダン年賀状』を、ぜひご活用ください。

    5.0 1
  • 【2026年】獅子舞と馬のキャラクターがかわいい年賀状

    【2026年】獅子舞と馬のキャラクターがかわいい年賀状

    こちらのデザインフォーマットは、『【2026年】獅子舞と馬のキャラクターがかわいい年賀状』です。 ■デザイン ・2026年の干支である馬のキャラクターと、お正月の縁起物である獅子舞が一緒に踊る、楽しくて賑やかなデザインです。 ・手書き感のある、温かくてかわらしいイラストが特徴です。見ているだけで元気が出てくるような、ハッピーな雰囲気に満ちています。 ・親しい友人や、お子さんのいるご家庭への新年の挨拶にぴったりです。家族の明るい様子が伝わるような一枚です。 ■色 ・獅子舞の緑色や梅の赤色など、明るく多彩な色が使われており、お祭りのような楽しさを演出しています。また、白い背景がカラフルなイラストを引き立てます。 ・馬の茶色や文字の黒が、デザイン全体を優しく引き締めています。たくさんの色を使いながらも、まとまりのある配色です。 ・隅に飾られたカラフルな繭玉飾りが、お正月らしさを一層盛り上げます。新年を明るい気持ちで迎えるのにふさわしい色使いです。 ■文字 ・「楽しい事いっぱいの…」というメッセージの親しみやすい書体が、年賀状全体に温かい印象を与えています ・挨拶文は読みやすい明朝体で書かれており、手書き風のメッセージの楽しさと、丁寧な挨拶のバランスが取れています。 『【2026年】獅子舞と馬のキャラクターがかわいい年賀状』は、無料でダウンロードすることができます。Word形式で作成しているので、住所や名前などをカスタマイズのうえ、ご利用ください。

    - 件
  • 職務経歴書006

    職務経歴書006

    履歴書とは別に職務経歴書を求められた場合のテンプレートです。就業期間、会社名、雇用形態、職務内容を記す欄を設けてあります。wordファイルの中身はA4サイズの三枚構成なっています。一枚目は住所氏名を記す欄を設けた職務経歴書。二枚目は一枚で足りないときのため(記入欄のみ)の職務経歴書。三枚目は添え状のテンプレートになっています。必要に応じて編集してご利用下さい。

    4.3 18

レビュー

カートに追加しました

カートを見る

プラン変更の確認

あなたは現在書式制限プラン会員です。無料書式をダウンロードするためにメルマガを受信するプランに変更しますか?

新着特集

×
×

プラン変更の確認

あなたは現在書式制限プラン会員です。無料書式をダウンロードするためにメルマガを受信するプランに変更しますか?