カテゴリーを選択してください

Dialog

条件を指定して検索

書式検索

選択中の書式条件

大カテゴリー
カテゴリー
未選択
価格
ファイル形式
利用されやすい部署

建設 の書式テンプレート・フォーマット

価格:全て ファイル形式:全て 利用されやすい部署:全て

大カテゴリー

カテゴリー
価格
ファイル形式
もっとみる
利用されやすい部署
もっとみる
フリーワード

372件中 281 - 300件

画像を大きくする
  • 危険有害業務管理規程

    危険有害業務管理規程

    工場や建設現場、製造業の事業所で働く人たちにとって、高いところでの作業や狭くて空気が薄い場所での作業、塗料・シンナーなどの薬品を使う作業は、一歩間違えれば命に関わる重大な事故につながります。 そうした危険な作業をどう管理するか、社内のルールとして文書化しておくことは、従業員を守るためにも、会社としての責任を果たすためにも欠かせません。 この書式は、そのような「危険を伴う特殊な作業」の管理方法を社内規程として整備するための雛型です。 高所作業・密閉空間作業・有機溶剤などの化学物質取扱い・電気や熱などのエネルギー危険作業・重量物やロボットを使う機械作業まで、現場で実際に起こりうる場面を幅広くカバーしており、全12章・第64条で構成されています。 作業前の許可手続き、保護具の基準、緊急時の連絡体制、事故が起きたときの調査手順に至るまで必要な事項を網羅しています。別表として高所作業許可申請書・密閉空間作業許可申請書・有機溶剤作業前チェックリスト・危険有害業務従事者名簿・緊急連絡網の5種類の様式もセットで収録しており、規程本体だけでなく現場で使う書類もすぐに活用できます。 使用する場面としては、安全衛生管理体制を一から整えたい会社が社内規程を新たに作るとき、既存のルールを体系的に整理したいとき、新しい工場・製造拠点を立ち上げるタイミングなどが典型的です。外部から監査や調査が入る際に「きちんとしたルールがある」と示す目的でも活用されています。 【章タイトル】 第1章 総則 第2章 高所作業管理 第3章 密閉空間作業管理 第4章 有機溶剤等化学物質取扱管理 第5章 特定化学物質・粉じん作業管理 第6章 電気・熱・放射線等エネルギー危険作業管理 第7章 重量物・機械作業管理 第8章 請負・外注業者管理 第9章 教育・訓練 第10章 緊急時対応 第11章 記録・保存・監査 第12章 雑則

    - 件
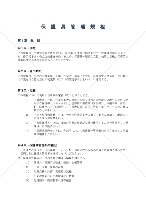
  • 保護具管理規程

    保護具管理規程

    現場作業に関わる企業や組織であれば、ヘルメットや安全帯といった保護具の管理は避けて通れない問題です。 「いつ支給したか分からない」「点検記録が残っていない」「使用期限を超えた保護具がそのまま使われていた」そんな経験をしたことがある担当者も少なくないのではないでしょうか。 この書式は、労働安全衛生法に基づく保護具の管理業務を一本化するための規程テンプレートです。 ヘルメット・フルハーネス型安全帯・防塵マスク・安全靴・保護眼鏡など主要11品目を対象に、支給から点検・保管・廃棄まで一連のサイクルを網羅しています。支給台帳、点検記録簿、支給申請書の様式もセットで収録しているため、導入後すぐに運用を始められます。 製造業、建設業、物流、食品加工、設備管理など、作業現場を持つ幅広い業種の安全衛生担当者・総務担当者・施設管理者の方に活用いただけます。 新たに安全管理体制を整備するタイミングはもちろん、既存のルールを見直す際の比較検討資料としても使いやすい構成です。 フルハーネスの使用年限(繊維部5年)や衝撃荷重後の即廃棄基準、保護帽の使用限度(製造後5年)など、現場で見落とされがちな具体的な管理基準もしっかり盛り込んでいます。また、特別教育の実施義務についても条文化されています。 適宜ご編集の上でご利用いただければと存じます。 〔条文タイトル〕 第1条(目的) 第2条(適用範囲) 第3条(定義) 第4条(保護具管理者の選任) 第5条(保護具の種類) 第6条(選定基準) 第7条(支給の原則) 第8条(支給手続) 第9条(交換支給) 第10条(使用義務) 第11条(使用上の遵守事項) 第12条(点検の種類) 第13条(保護帽(ヘルメット)の点検基準) 第14条(墜落制止用器具(安全帯)の点検基準) 第15条(その他の保護具の点検基準) 第16条(点検記録) 第17条(保管場所・保管方法) 第18条(廃棄基準) 第19条(廃棄手続) 第20条(教育の実施) 第21条(費用負担) 第22条(改廃) 第23条(施行) 別表1(保護具一覧表) 別紙様式第1号(保護具支給申請書) 別紙様式第2号(保護具支給台帳) 別紙様式第3号(保護具点検記録簿)

    - 件
  • 化学物質管理規程

    化学物質管理規程

    化学物質管理規程とは、工場・製造業・研究施設・建設現場など、業務のなかで薬品や溶剤、洗浄剤といった化学物質を日常的に扱う職場が、その取り扱いルールを社内で統一するために整備する規程書です。 どんな化学物質を買うときに何を確認すべきか、保管場所はどうするか、万が一こぼれたり漏れたりしたときにどう動けばいいか。そういった「困ったときの判断基準」をまとめたのがこの書式です。 労働安全衛生法や消防法など、化学物質の取り扱いに関係する法令は複数にまたがっており、担当者が変わるたびにルールがバラバラになりがちですが、この規程があることで組織としての対応が統一されます。 この書式が特に役立つのは、「いままで担当者の経験頼みで乗り切ってきたが、そろそろ文書化したい」「新しい工場や事業所を立ち上げるタイミングで社内ルールを整えたい」「監督官庁の調査や取引先からの審査に備えて管理体制を整備したい」といった場面です。 内容は全7章・全26条で構成されており、SDS(安全データシート)の入手から登録・管理、日常の取り扱い手順、漏洩時の初動対応フロー、教育訓練まで、化学物質管理に必要な一連の流れをカバーしています。 別紙として「化学物質管理台帳」と「漏洩事故報告書」の様式もセットで収録しています。 適宜ご編集の上でご利用いただければと存じます。 〔条文タイトル〕 第1条(目的) 第2条(適用範囲) 第3条(定義) 第4条(管理体制) 第5条(SDSの入手と確認) 第6条(SDSの登録と管理) 第7条(SDSの定期見直し) 第8条(取扱いの基本原則) 第9条(保護具の使用) 第10条(保管・貯蔵) 第11条(使用前確認と作業手順) 第12条(移送・運搬) 第13条(廃棄) 第14条(漏洩時の基本方針) 第15条(漏洩発生時の初動対応) 第16条(負傷者への応急措置) 第17条(漏洩物の封じ込め・流出防止) 第18条(漏洩後の除染・廃棄処理) 第19条(報告義務) 第20条(事故調査と再発防止) 第21条(教育訓練) 第22条(定期点検) 第23条(内部監査) 第24条(違反への対応) 第25条(規程の改廃) 第26条(準拠法令) 別紙様式第1号(化学物質管理台帳) 別紙様式第2号(漏洩事故報告書)

    - 件
  • 掘削前調査・埋設物保護手順書

    掘削前調査・埋設物保護手順書

    掘削工事の現場で一番困るのは、「どの手順で何を確認すればいいのか、誰もきちんと把握していない」という状態です。地面を掘り始める前から埋め戻しが終わるまで、やるべきことは思った以上にたくさんあります。 埋設物の調査はいつまでに済ませるのか、試掘はどのタイミングで誰がやるのか、重機を使ってよい範囲はどこまでか——こうした判断が現場任せになっていると、ガス管の破損や電線の切断といった重大な事故につながりかねません。 この書式は、掘削工事に関わるすべての手順を「着手14日前」から「工事完了後」まで時系列で整理した、実務用のチェックリスト形式の手順書です。 誰が・何を・いつ・誰に確認してもらうかが一目でわかる構成になっており、現場責任者から作業員まで共通の認識を持って動けるようになっています。 建設会社・プラント・工場・設備管理部門など、土工・掘削が伴う工事を発注または施工する組織であれば、業種を問わず活用できます。 特に、施工体制が複数の業者にまたがる現場では、この手順書を共有することで抜け漏れや認識のズレを防ぐことができます。 フェーズ1(事前準備)からフェーズ4(施工完了・後処理)まで4段階に分かれており、各フェーズの中にさらに細かいステップが整理されています。 異常発見時の対応フロー(ガス漏れ・漏電・漏水の別)や、別紙様式の一覧もセットで収録しています。 適宜ご編集の上でご利用いただければと存じます。 〔タイトル〕 フェーズ1 事前準備(掘削着手14日前まで)  1-1 工事内容の把握  1-2 埋設物調査(台帳・図面照合)  1-3 危険区分の設定と保護計画立案 フェーズ2 着手前準備(掘削着手3日前〜前日)  2-1 試掘・非破壊探査  2-2 安全設備・資材の手配と設置  2-3 作業員への周知(着手前日のTBM) フェーズ3 施工中の管理(掘削作業期間中)  3-1 始業前点検  3-2 機械掘削の制限遵守  3-3 露出埋設物の保護  3-4 異常発見時の対応フロー フェーズ4 施工完了・後処理  4-1 埋め戻し前確認  4-2 台帳更新・記録整理 別紙 様式一覧(様式1〜5)

    - 件
  • 埋設物・地下構造物管理規程

    埋設物・地下構造物管理規程

    工事や建設作業で地面を掘る際、最も怖いのが「地中に何が埋まっているかわからない」という状況です。 ガス管・電力ケーブル・水道管など、目に見えない設備が地下に張り巡らされている現場で、事前の確認を怠ったまま重機を入れてしまうと、破裂・漏電・火災といった深刻な事故につながりかねません。 この書式は、そうした地下埋設物に関する社内管理の仕組みを整えるための規程です。 「どの部署が管理責任を持つか」「掘削前に何を調べればよいか」「工事中に埋設物を傷つけないためにどう作業するか」「万が一損傷させてしまったらどう対応するか」これらを一通りカバーしています。 建設業・製造業・プラント・工場管理など、敷地内や工事現場で土木・掘削作業が発生するあらゆる現場で活用できます。 規程の整備は、現場の安全を守るだけでなく、労働安全衛生法や建設工事に関する各種ルールへの対応という観点からも欠かせない取り組みです。とはいえ、ゼロから文章を書き起こすのは時間も手間もかかります。この書式をそのまま使う、あるいは自社の体制に合わせて一部を書き換えるだけで、すぐに整った規程が完成します。 全22条で構成されており、台帳整備・掘削前調査・施工中の保護措置・事故対応・記録の保存まで、実務の流れに沿った内容になっています。Word形式(.docx)でご提供しますので、社名・部門名・担当者名などを自由に書き換えて使っていただけます。特別な知識がなくても編集できる設計です。 適宜ご編集の上でご利用いただければと存じます。 〔条文タイトル〕 第1条(目的) 第2条(適用範囲) 第3条(定義) 第4条(管理責任) 第5条(埋設物台帳の作成・保管) 第6条(台帳の更新) 第7条(事前調査の実施) 第8条(危険箇所の特定と区分) 第9条(試掘の実施) 第10条(施工計画書への反映) 第11条(機械掘削の制限) 第12条(埋設物の防護措置) 第13条(作業員への教育・周知) 第14条(監視員の配置) 第15条(夜間・悪天候時の施工管理) 第16条(緊急措置) 第17条(事故報告・原因究明) 第18条(記録の作成・保存) 第19条(定期監査) 第20条(協力会社への適用) 第21条(規程の改廃) 第22条(施行)

    - 件
  • 騒音振動管理規程

    騒音振動管理規程

    工場や建設現場、製造ラインで毎日機械を動かしている会社は、騒音や振動が原因で従業員の耳が聞こえにくくなったり、手がしびれる「振動白ろう」と呼ばれる症状が出たりすることがあります。 こうした健康トラブルを未然に防ぐために、どの会社も騒音・振動の管理ルールをきちんと文書として整備しておく必要があります。 この「騒音・振動管理規程」は、まさにそのためのひな形です。労働安全衛生法や関連するガイドラインの内容を踏まえて作成しており、総則・騒音管理・振動管理・健康管理・教育訓練・記録管理の6章18条で構成されています。 騒音レベルの測定方法や管理区分の設定、耳栓・防音イヤーマフの着用ルール、振動工具の点検台帳の整備、そして特殊健康診断の実施時期と検査内容まで、現場で実際に必要な項目を一通りカバーしています。 使う場面としては、新しく工場を立ち上げるとき、グラインダーやチェーンソーなど振動の大きい機械を導入するとき、あるいは安全衛生の社内ルールを見直したいときなどが典型です。 ファイル形式はWord(.docx)なので、特別なソフトは不要で、普段使いのパソコンでそのまま開いて編集できます。 難しい専門用語の部分も、自社の言葉に置き換えながら調整してください。安全衛生担当者の方はもちろん、初めて社内ルールを整える中小企業の総務・労務担当の方にも安心してお使いいただける内容です。 適宜ご編集の上でご利用いただければと存じます。 〔条文タイトル〕 第1条(目的) 第2条(適用範囲) 第3条(定義) 第4条(体制および責任) 第5条(騒音の実態把握) 第6条(管理区分の設定) 第7条(騒音発生源への対策) 第8条(聴力保護具の使用) 第9条(表示および立入制限) 第10条(振動工具の管理) 第11条(日振動ばく露量の管理) 第12条(手腕振動障害の予防) 第13条(全身振動の管理) 第14条(特殊健康診断の実施) 第15条(就業上の措置) 第16条(健康診断結果の記録) 第17条(騒音・振動教育) 第18条(記録の保存) (※ 一部Claudeで生成の上、編集しています。)

    - 件
  • 〔参考和訳付〕ENGINEERING SERVICES AGREEMENT(エンジニアリング・サービス契約書)

    〔参考和訳付〕ENGINEERING SERVICES AGREEMENT(エンジニアリング・サービス契約書)

    海外でプラント建設やインフラ整備のプロジェクトを進める場面では、発注者(工事の依頼主)とコンサルタント会社(設計・監理などの専門業者)の間で、業務の範囲や報酬、責任の所在をきちんと取り決めておく必要があります。 この書式は、そうした海外プロジェクトで実際に使えるように設計した契約書の雛型です。 世界中の建設・インフラ業界で広く使われている国際標準フォーム「FIDICホワイトブック(第5版)」の考え方を土台にしており、グローバルな取引慣行に沿った内容になっています。 英語を正文とし、日本語の参考訳を別ページに収録しているため、日本の発注者・コンサルタント双方がスムーズに内容を確認できます。 具体的には、石油・化学・LNGといったプラント案件、あるいは橋梁・道路・港湾などのインフラ輸出案件において、概念設計(プレFEED)から詳細設計、調達支援、建設監理にいたるまでの一連の業務を一本の契約書でカバーします。 業務範囲・工程・報酬方式・知的財産の帰属・秘密保持・損害賠償の上限・保険・不可抗力・解除・国際仲裁による紛争解決など、実務上で必ず論点になる事項を全16条にわたって網羅しています。 使用場面としては、国内ゼネコンや専門工事会社が海外の政府機関・民間事業会社から設計監理を受注するとき、エンジニアリング会社が海外パートナーとコンサル業務の契約を結ぶときなど、幅広い場面で活用できます。 適宜ご編集の上でご利用いただければと存じます。 〔条文タイトル〕 第1条(定義および解釈) 第2条(業務の開始および期間) 第3条(業務範囲) 第4条(コンサルタントの義務) 第5条(追加業務および変更) 第6条(発注者の義務) 第7条(知的財産権) 第8条(報酬および支払い) 第9条(秘密保持) 第10条(責任制限および補償) 第11条(保険) 第12条(不可抗力) 第13条(業務停止および解除) 第14条(紛争解決) 第15条(準拠法) 第16条(一般条項) 附属書A(契約基本事項) 附属書B(業務範囲および工程表) 附属書C(報酬および支払条件) 附属書D(保険要件) 附属書E(特別条件) (※ 一部Claudeで生成の上、編集しています。)

    - 件
  • 【FIDIC準拠版】〔参考和訳付〕CONSTRUCTION CONTRACT(建設工事請負契約書)

    【FIDIC準拠版】〔参考和訳付〕CONSTRUCTION CONTRACT(建設工事請負契約書)

    海外で建設工事プロジェクトを進めるとき、国内とは比べものにならないほど契約書の内容が重要になります。 工事の範囲、代金の支払い方法、完成までの期限、万が一のトラブル対応——これらを曖昧なまま進めてしまうと、後から取り返しのつかない損失につながることも珍しくありません。 そうした場面で、国際的な建設プロジェクトの現場で長年使われてきた世界標準の契約書ひな型が「【FIDIC準拠版】〔参考和訳付〕CONSTRUCTION CONTRACT(建設工事請負契約書)」です。 このひな型は、建設工事を発注する会社と受注するゼネコン・建設会社の間で締結する契約書として使えるよう設計されています。 道路・橋梁・プラント・ビルといったインフラ工事から、設計と施工を一括で請け負うタイプのプロジェクトまで幅広く対応できます。 特にアジア・中東・アフリカなど新興国でのプロジェクトや、JICA円借款案件・国際開発銀行が関わる案件では、FIDIC準拠の契約書が求められるケースが増えています。 内容は英語の正文と日本語の参考和訳がセットになっており、英語に自信がない担当者でも内容を確認しながら使えるよう工夫しています。 前文・当事者の特定から始まり、工事の範囲・着工日・完成期限・代金と支払いスケジュール・設計変更への対応・保証保険・リスク分担・欠陥対応・不可抗力・紛争解決・準拠法まで、海外工事契約に必要な項目をひと通り網羅しています。 ダウンロードはWord形式(.docx)で提供していますので、プロジェクト名・契約金額・完成期限・仲裁地といった個別情報をそのまま書き込んで使うことができます。 適宜ご編集の上でご利用いただければと存じます。 〔条文タイトル〕 第1条(定義及び解釈) 第2条(工事の範囲) 第3条(着工、完成期限及び遅延) 第4条(契約金額及び支払) 第5条(設計変更及び調整) 第6条(履行保証及び保険) 第7条(リスク分担及び責任) 第8条(欠陥、一時停止及び解除) 第9条(不可抗力) 第10条(紛争解決) 第11条(準拠法及び一般条項) 署名欄・附属書一覧 (※ 一部Claudeで生成の上、編集しています。)

    - 件
  • 溶接管理規程

    溶接管理規程

    溶接作業を行う製造業・建設業・機械加工業の現場では、溶接士の技量や作業手順のばらつきが品質トラブルや事故の原因になることがあります。 「誰が溶接したか」「どの手順書に基づいたか」「検査はいつ誰が行ったか」そうした情報をきちんと記録・管理するための仕組みを整えたいと思っても、一から書き起こすとなるとかなりの手間がかかります。 この「溶接管理規程」は、溶接品質の安定確保と事故・不具合の防止を目的として、溶接士の資格管理から溶接手順書(WPS)・溶接手順承認記録(PQR)の管理、溶接前・溶接中・溶接後の各検査手順、不合格部の処置方法、記録の保存期間まで、現場で実際に必要となる事項をひとつの文書にまとめたものです。 被覆アーク溶接(SMAW)・TIG溶接・MIG/MAG溶接・サブマージアーク溶接など主要な溶接方式を対象に、JIS・AWS・ASMEといった国内外の規格との整合性も考慮した内容になっています。 ISO 9001などの品質マネジメントシステムの認証取得・維持を検討している企業や、顧客から溶接品質の書面証拠を求められている企業にも活用いただけます。 溶接士台帳・溶接作業記録票・溶接検査記録票の様式も付属しているため、規程の導入と同時に現場の記録体制をそのまま整備できます。 適宜ご編集の上でご利用いただければと存じます。 〔条文タイトル〕 第1条(目的) 第2条(適用範囲) 第3条(用語の定義) 第4条(管理体制及び責任) 第5条(溶接士の資格管理) 第6条(溶接手順書の管理) 第7条(溶接前管理) 第8条(溶接中管理) 第9条(溶接後検査) 第10条(合否判定基準) 第11条(不合格部の処置) 第12条(溶接記録の管理) 第13条(溶接機器・設備の管理) 第14条(溶接材料の管理) 第15条(是正措置及び予防措置) 第16条(教育・訓練) 第17条(規程の維持管理)

    - 件
  • 【改正民法対応版】環境計量証明業務委託契約書〔単発・スポット用〕

    【改正民法対応版】環境計量証明業務委託契約書〔単発・スポット用〕

    工場の排水検査や敷地境界での騒音測定など、環境に関わる分析・測定を外部の専門機関に頼むときに結ぶ、業務委託契約書のひな形です。 企業が環境計量証明事業所へ分析を外注する場面では、「どんな試料を・いつまでに・どんな形で納めてもらうか」を事前にきちんと決めておくことが欠かせません。 口約束や簡単なメールのやり取りだけでは、納期の行き違いや分析結果の取り扱いをめぐるトラブルが起きやすいからです。 この書式はそうした現場の実情を踏まえて作られており、発注側と受注側の双方が安心して取引を進められるよう、必要な取り決めを一枚の書面に整理しています。 具体的には、水質・土壌・大気・騒音・振動といった幅広い環境計量証明業務を対象として、計量証明書の発行条件と納品期限、分析データや報告書の権利の帰属先、顧客情報や測定結果の秘密保持、再委託の制限、損害が生じた場合の賠償ルールと免責の範囲まで、実際の取引でよく問題になる点を網羅しています。 また、改正民法の考え方を踏まえた契約不適合への対応手順も含んでいます。 この書式が活躍するのは、たとえば製造業の企業が定期的な排水検査を環境分析会社へ依頼するとき、建設会社が工事前の土壌汚染調査を外部機関に委託するとき、あるいは自治体や民間施設が空気環境測定を専門業者へ頼むときなどです。 単発・スポット対応の形式なので、継続的な取引ではなく「今回だけお願いしたい」という場面でも使いやすい設計になっています。 別紙の仕様書欄も用意していますので、測定内容の細かい条件をまとめて管理できます。 適宜ご編集の上でご利用いただければと存じます。 〔条文タイトル〕 第1条(委託業務の内容) 第2条(試料の引渡し・受領) 第3条(計量証明書の発行・納品) 第4条(委託料・支払条件) 第5条(再委託の禁止) 第6条(秘密保持) 第7条(知的財産権・データの帰属) 第8条(損害賠償) 第9条(免責) 第10条(契約の解除) 第11条(反社会的勢力の排除) 第12条(契約終了後の措置) 第13条(協議・合意管轄) (※ Claudeで生成の上、編集しています。)

    - 件
  • 【改正貨物自動車運送事業法対応版】運送委託前適法確認チェックリスト

    【改正貨物自動車運送事業法対応版】運送委託前適法確認チェックリスト

    2026年4月1日から、運送業者に仕事を頼む側(荷主・発注者)にも新しいルールが適用されます。 一言でいうと、「緑色のナンバープレートを持っていない業者に、お金を払って荷物を運ばせてはいけない」というものです。 うっかり違反してしまうと、最大100万円の罰金が科される可能性があります。 この書式は、運送を委託する前に「相手は本当に許可を持っているか」を確認するためのチェックリストです。 許可証の番号や有効期限、車のナンバーが本当に緑色かどうか、運行管理者がきちんと選ばれているか、ドライバーの労働時間はちゃんと管理されているかといった確認すべきポイントを、5つの項目に整理しました。 チェックが終わったら担当者が署名して保管しておくだけで、「確認しました」という記録が残ります。 たとえばこんな場面で役立ちます。 建設現場へ資材を運ぶ業者を手配するとき、取引先の運送会社が変わったとき、スポットで初めて使う業者に依頼するとき。 そのたびに1枚記入して保管しておけば、万が一トラブルや調査が入ったときも「ちゃんと確認していた」という証拠になります。 本チェックリストは委託のつど作成し、3年間保管することを推奨しています。 ファイル形式はWord(.docx)です。 会社名や確認日などの記入欄はそのまま入力できますし、自社の運用に合わせて項目を追加・変更することも簡単にできます。 2026年4月1日施行の改正貨物自動車運送事業法に対応しております。

    - 件
  • 【改正民法対応版】環境アセスメント業務委託契約書

    【改正民法対応版】環境アセスメント業務委託契約書

    環境アセスメント(環境影響評価)の実施を外部の専門機関に依頼するときに使う業務委託契約書のひな型です。 工場の建設、大規模な再開発、道路・鉄道の整備など、周囲の環境に大きな影響を及ぼす可能性がある事業を計画している事業者の方が、調査や評価の作業を環境コンサルタントに任せる場面を想定して作成しました。 内容面では、2024年4月施行の改正民法に対応しており、以前の「瑕疵担保責任」に代わる「契約不適合責任」の枠組みで整理してあります。 納品物に問題があったときの修補請求や損害賠償のルールも現行法に沿った形になっていますので、古い書式をそのまま流用してしまうリスクを避けられます。 業務の範囲としては、方法書の作成から現況調査、予測・評価、準備書・評価書の作成、住民説明会の支援や行政機関との協議サポートまで、環境アセスメントの一連の流れをカバーしています。 委託料の分割払いにも対応しており、金額の大きな案件でも使いやすい構成です。 秘密保持、知的財産権、再委託の制限、反社会的勢力の排除といった実務上欠かせない条項も全22条に盛り込んでいます。 別紙として業務仕様書のひな型も付属しています。 ファイルはWord形式(.docx)でのご提供です。会社名・事業名・金額・日付などの空欄を埋めるだけでお使いいただけるほか、条文の追加や修正も自由にできますので、ご自身の案件に合わせて柔軟にカスタマイズしてください。 〔条文タイトル〕 第1条(目的) 第2条(対象事業) 第3条(業務内容) 第4条(委託期間) 第5条(委託料及び支払方法) 第6条(業務遂行体制) 第7条(再委託の制限) 第8条(報告義務) 第9条(成果物) 第10条(法令遵守) 第11条(秘密保持) 第12条(知的財産権) 第13条(損害賠償) 第14条(契約不適合責任) 第15条(不可抗力) 第16条(契約解除) 第17条(反社会的勢力の排除) 第18条(個人情報の保護) 第19条(環境配慮) 第20条(権利義務の譲渡禁止) 第21条(合意管轄) 第22条(協議事項) 別紙 業務仕様書 (※ Claudeで生成の上、編集しています。)

    - 件
  • 【改正民法対応版】造園工事請負契約書〔発注者有利版〕

    【改正民法対応版】造園工事請負契約書〔発注者有利版〕

    この書式は、庭園や外構、公園緑地などの造園工事を業者に依頼するときに取り交わす「【改正民法対応版】造園工事請負契約書〔発注者有利版〕」です。 2024年4月施行の改正民法(債権法改正)に対応しており、現行法で求められる契約不適合責任の規定をしっかり盛り込んだ内容になっています。 造園工事には、建物の工事にはない独特の難しさがあります。 植える木や草花は生き物ですから、工事が終わった後に枯れてしまうリスクが常につきまといます。 こうした事情から、一般的な建設工事の契約書をそのまま流用すると、枯補償や植物の品質基準、引渡し後の維持管理といった肝心な取り決めが抜け落ちてしまいがちです。 本書式ではこれらの造園工事ならではの条項を最初から組み込んでいますので、契約書づくりに慣れていない方でも安心してお使いいただけます。 本書式は「発注者有利版」です。 具体的には、枯補償の範囲を全ての植栽に広げ原因を問わず適用する内容にしていたり、引渡し後3か月間の無償維持管理を義務づけていたり、発注者がいつでも現場に立ち入って監督・検査できる権限を設けるなど、工事を発注する側の利益を手厚く保護しています。 自宅の庭づくりを業者に頼む場面、マンション管理組合が外構の植栽工事を発注する場面、企業が敷地内の緑化を進める場面など、発注者の立場から契約を結ぶあらゆるケースでご活用いただけます。 適宜ご編集の上でご利用いただければと存じます。 〔条文タイトル〕 第1条(目的) 第2条(設計図書等) 第3条(請負代金の支払) 第4条(植物材料の品質) 第5条(工期の変更) 第6条(設計変更) 第7条(監督・検査) 第8条(完成検査・引渡し) 第9条(枯補償) 第10条(維持管理期間) 第11条(契約不適合責任) 第12条(損害賠償) 第13条(工事の中止・解除) 第14条(下請負) 第15条(保険) 第16条(天災等の不可抗力) 第17条(秘密保持) 第18条(反社会的勢力の排除) 第19条(紛争解決) 第20条(協議事項) (※ Claudeで生成の上、編集しています。)

    - 件
  • 建設工事現場事務所設置のための土地一時賃貸借契約書

    建設工事現場事務所設置のための土地一時賃貸借契約書

    建設会社が工事期間中だけ他人の土地を借りて、現場事務所(プレハブやユニットハウス)を置きたい。 そんなときに使えるのが、この「建設工事現場事務所設置のための土地一時賃貸借契約書」です。 借地借家法第25条の「一時使用目的の賃貸借」を前提にした契約書なので、工事が終われば建物を撤去して土地を返すという、期間限定の使い方にぴったり合った内容になっています。 通常の借地契約のように借主の権利が強くなりすぎる心配がなく、土地を貸す側も安心して契約できるのが大きな特徴です。 具体的には、現場事務所として設置できる建物の構造や面積の制限、賃料の一括払い、期間途中で明け渡した場合の賃料の取扱い、期間満了後に居座った場合の損害金、又貸しの禁止、原状回復義務、契約違反時の無催告解除など、土地を一時的に貸し借りするうえで押さえておくべきポイントを全10条にまとめています。 こんな場面で使えます。 建設会社がマンションやビルの建築現場の近くに事務所用の土地を借りるとき。道路工事やインフラ整備の現場で仮設事務所を置く場所が必要なとき。解体工事の管理拠点として一時的に土地を確保したいとき。 いずれも工事完了後には土地を更地にして返すことが前提の契約です。 Word形式(.docx)でのご提供ですので、会社名や住所、賃料、期間などをそのまま書き換えてお使いいただけます。 適宜ご編集の上でご利用いただければと存じます。 〔条文タイトル〕 第1条(目的) 第2条(賃貸借の期間) 第3条(賃料) 第4条(期間満了前の明渡し) 第5条(損害金) 第6条(譲渡・転貸の禁止) 第7条(契約の解除) 第8条(原状回復) 第9条(本契約に記載のない事項) 第10条(合意管轄)

    - 件
  • 一号特定技能外国人建設現場入場届出書

    一号特定技能外国人建設現場入場届出書

    一号特定技能外国人建設現場入場届出書(以下届出書)を 必要事項を入力シートに記入することで、 届出書に自動的に反映され 最大6人分(2枚の届出書)ができるようにしました。 入力個所は色付けしてあります。 ダウンロードしたらコピーしてご使用ください。 よろしくお願いいたします。

    - 件
  • 【改正警備業法対応版】交通誘導警備(2号警備)業務委託契約書

    【改正警備業法対応版】交通誘導警備(2号警備)業務委託契約書

    この交通誘導警備業務委託契約書は、建設現場や道路工事において交通整理を行う警備会社と工事発注者との間で締結する契約書の雛型です。 工事現場での車両誘導や歩行者の安全確保を専門の警備会社に依頼する際に必要となる重要な書類となります。 建設工事や道路工事を行う際、工事車両の出入りや作業による交通への影響を最小限に抑えるため、交通誘導員の配置が義務付けられています。 この契約書は、そうした交通誘導業務を警備会社に委託する際の条件や責任範囲を明確に定めるために使用されます。 具体的な使用場面としては、建設会社が道路工事を行う際の交通誘導業務、商業施設の建設現場での来客車両の誘導、マンション建設時の工事車両管理、公共工事における交通安全対策などが挙げられます。 また、イベント会場周辺での臨時的な交通整理業務を依頼する場合にも活用できます。 この契約書雛型は、警備業法に基づく2号警備業務の規定に完全に対応しており、警備会社の資格要件から保険加入義務、業務報告の方法まで詳細に規定されています。 契約金額や業務時間、配置人員数などの項目はアンダースコアで示されており、実際の案件に応じて簡単に記入できる仕様となっています。 適宜ご編集の上でご利用いただければと存じます。2024年4月1日施行の改正警備業法対応版です。 〔条文タイトル〕 第1条(契約の目的) 第2条(業務の内容) 第3条(業務実施場所) 第4条(契約期間) 第5条(業務実施時間) 第6条(警備員の配置及び資格) 第7条(業務実施上の義務) 第8条(業務報告) 第9条(契約金額及び支払方法) 第10条(契約の変更) 第11条(損害賠償及び保険) 第12条(秘密保持) 第13条(個人情報の保護) 第14条(契約の解除) 第15条(その他)

    - 件
  • 【改正下請法(取適法)対応版】設計委託契約書〔受託者有利版〕

    【改正下請法(取適法)対応版】設計委託契約書〔受託者有利版〕

    2026年1月1日から、これまでの「下請法」が「中小受託取引適正化法」(略称:取適法)に生まれ変わります。 「親事業者」は「委託事業者」に、「下請事業者」は「中小受託事業者」に呼び方が変わり、条文番号も変更されます。 この契約書は、設計業務を受注する側の立場で使う雛型です。 建築設計、機械設計、システム設計、製品設計など、設計の仕事を請け負うときに発注者へ提示します。 設計事務所がメーカーから製品設計を受注するとき、エンジニアリング会社が建設会社から構造計算を請け負うとき、フリーランスの設計者がIT企業からシステム設計を受託するときなど、受注者として契約を結ぶ場面でご利用いただけます。 本雛型は、取適法で保護されている内容に加え、受注側のリスクを軽減する条項を盛り込んでいます。 たとえば、検査期間を14日に短縮してみなし合格規定を設け、契約不適合責任を3か月に限定、知的財産権は代金完済まで受注側に留保、不可抗力による納期遅延は免責、損害賠償は代金総額を上限とするなど、受注者の立場を守る内容になっています。 Word形式でお渡ししますので、自社の取引内容に合わせて自由に編集していただけます。 金額や日付の空欄を埋めるだけで、すぐにお使いいただける実務的な書式です。別紙の業務仕様書も付属しています。 〔条文タイトル〕 第1条(目的) 第2条(委託業務の内容) 第3条(委託期間及び納期) 第4条(製造委託等代金の額及び支払方法) 第5条(代金の協議) 第6条(成果物の納入及び受領) 第7条(検査) 第8条(契約不適合責任) 第9条(支払遅延の禁止及び遅延利息) 第10条(減額の禁止) 第11条(返品の禁止) 第12条(買いたたきの禁止) 第13条(購入・利用強制の禁止) 第14条(不当な経済上の利益の提供要請の禁止) 第15条(不当な給付内容の変更及びやり直しの禁止) 第16条(報復措置の禁止) 第17条(秘密保持) 第18条(知的財産権) 第19条(契約の解除) 第20条(損害賠償) 第21条(反社会的勢力の排除) 第22条(書類の作成及び保存) 第23条(契約内容の変更) 第24条(協議) 第25条(管轄裁判所)

    - 件
  • 【改正下請法(取適法)対応版】設計委託契約書〔委託者有利版〕

    【改正下請法(取適法)対応版】設計委託契約書〔委託者有利版〕

    2026年1月1日から、これまでの「下請法」が「中小受託取引適正化法」(略称:取適法)に生まれ変わります。 「親事業者」は「委託事業者」に、「下請事業者」は「中小受託事業者」に呼び方が変わり、条文番号も変更されます。 この契約書は、設計業務を外部に発注する側の立場で使う雛型です。 建築設計、機械設計、システム設計、製品設計など、設計作業を社外に委託するときに発注側と受注側で取り交わします。 メーカーが設計事務所に製品設計を依頼するとき、建設会社が構造計算を外注するとき、IT企業がシステム設計を協力会社に委託するときなど、発注者として契約を結ぶ場面でご利用いただけます。 本雛型は、取適法で定められた強行規定をきちんと守りながら、それ以外の部分では発注側に有利な内容に調整しています。 たとえば、検査期間を30日確保し、契約不適合責任を1年間に設定、知的財産権は代金支払前でも発注側に帰属、発注側の解除権を広く認めるなど、発注者の立場を守る条項を盛り込んでいます。 Word形式でお渡ししますので、自社の取引内容に合わせて自由に編集していただけます。 金額や日付の空欄を埋めるだけで、すぐにお使いいただける実務的な書式です。 別紙の業務仕様書も付属しています。 〔条文タイトル〕 第1条(目的) 第2条(委託業務の内容) 第3条(委託期間及び納期) 第4条(製造委託等代金の額及び支払方法) 第5条(代金の協議) 第6条(成果物の納入及び受領) 第7条(検査) 第8条(契約不適合責任) 第9条(支払遅延の禁止及び遅延利息) 第10条(減額の禁止) 第11条(返品の禁止) 第12条(買いたたきの禁止) 第13条(購入・利用強制の禁止) 第14条(不当な経済上の利益の提供要請の禁止) 第15条(給付内容の変更及びやり直し) 第16条(報復措置の禁止) 第17条(秘密保持) 第18条(知的財産権) 第19条(契約の解除) 第20条(損害賠償) 第21条(反社会的勢力の排除) 第22条(書類の作成及び保存) 第23条(契約内容の変更) 第24条(協議) 第25条(管轄裁判所)

    - 件
  • 【改正下請法(取適法)対応版】設計委託契約書

    【改正下請法(取適法)対応版】設計委託契約書

    2026年1月1日から、これまでの「下請法」が「中小受託取引適正化法」(略称:取適法)に生まれ変わります。 「親事業者」は「委託事業者」に、「下請事業者」は「中小受託事業者」に呼び方が変わり、条文番号も変更されます。 この契約書は、設計業務を外部に発注する際に使うものです。建築設計、機械設計、システム設計、製品設計など、設計作業を社外に委託するときに発注側と受注側で取り交わします。 メーカーが設計事務所に製品設計を依頼するとき、建設会社が構造計算を外注するとき、IT企業がシステム設計を協力会社に委託するときなど、幅広い場面でご利用いただけます。 今回の法改正では、受注側の中小企業を守るルールが強化されました。 発注側が一方的に値下げを要求したり、価格交渉に応じなかったりする行為が明確に禁止され、手形での支払いも原則認められなくなります。 新ルールに対応していない契約書では、発注側が法律違反を問われるおそれがあります。 この雛型は2026年施行の改正法に完全対応済みです。新しい用語や条文番号を反映し、「協議に応じない一方的な代金決定の禁止」など新設規定も盛り込んでいます。 別紙の業務仕様書付きで、Word形式のため自社の取引内容に合わせて自由に編集可能です。 〔条文タイトル〕 第1条(目的) 第2条(委託業務の内容) 第3条(委託期間及び納期) 第4条(製造委託等代金の額及び支払方法) 第5条(代金の協議) 第6条(成果物の納入及び受領) 第7条(検査) 第8条(契約不適合責任) 第9条(支払遅延の禁止及び遅延利息) 第10条(減額の禁止) 第11条(返品の禁止) 第12条(買いたたきの禁止) 第13条(購入・利用強制の禁止) 第14条(不当な経済上の利益の提供要請の禁止) 第15条(不当な給付内容の変更及びやり直しの禁止) 第16条(報復措置の禁止) 第17条(秘密保持) 第18条(知的財産権) 第19条(契約の解除) 第20条(損害賠償) 第21条(反社会的勢力の排除) 第22条(書類の作成及び保存) 第23条(契約内容の変更) 第24条(協議) 第25条(管轄裁判所)

    - 件
  • 注文書・注文請書

    注文書・注文請書

    建設業で使える注文書・注文請書です。 なるべく簡略化出来るように作成しました。 注文書には色のついたセルに入力すると 注文請書に反映します。 注文請書は取引先の住所と会社名を記入するだけです。 必要最低限の説明はセルにメモを貼ってあります。 わからないことがあれば受け付けます。

    - 件

レビュー

  • [業種] 主婦・学生・働いていない 女性/50代

    2026.03.15

    日蓮宗の御供で紅白蝶結びの熨斗無しを探しておりました。どこにもなく困っているところこちらにあり大変助かりました

  • [業種] その他 男性/80代

    2026.03.06

    孫の中学校卒業祝の品に、熨斗をつける必要がありインターネットで調べたら、御社の物が目にとまり利用させて頂きました。 特別な品であったのでありがたかったです。 これからも利用する機会があると思います。 有難うございました。

  • [業種] 福祉・介護 男性/60代

    2026.03.03

    久しぶりにbizoceanを利用させていただきます。いつも必要なものを届けていただけるので助かっています。

  • [業種] 商社 男性/70代

    2026.01.25

    迷い猫で家に懐いてしまいました。病院でワクチン・去勢手術し里親捜しです。 模様が黒白なので工夫が必要ですが大変参考になります。 有り難う御座いました。

  • [業種] 病院 女性/50代

    2026.01.24

    シンプルであるし、編集も簡単にできてありがたい。編集できないものがある中、このようなテンプレはうれしい。ありがとうございます

カートに追加しました

カートを見る

プラン変更の確認

あなたは現在書式制限プラン会員です。無料書式をダウンロードするためにメルマガを受信するプランに変更しますか?

新着特集

×
×

プラン変更の確認

あなたは現在書式制限プラン会員です。無料書式をダウンロードするためにメルマガを受信するプランに変更しますか?