カテゴリーを選択してください

Dialog

条件を指定して検索

書式検索

選択中の書式条件

大カテゴリー
カテゴリー
未選択
価格
ファイル形式
利用されやすい部署

の書式テンプレート・フォーマット

価格:全て ファイル形式:全て 利用されやすい部署:全て

大カテゴリー

カテゴリー
価格
ファイル形式
もっとみる
利用されやすい部署
もっとみる
フリーワード

5,929件中 5921 - 5929件

画像を大きくする
  • 【英語】取引明細書

    【英語】取引明細書

    顧客に発行する取引明細書(Account Statement)の英語版です。日付別に取引内容とその金額を入力すると、計算式で差額や合計金額が表示されます。

    - 件
  • 金銭消費貸借契約書(クラウドサイン公式雛形)

    金銭消費貸借契約書(クラウドサイン公式雛形)

    金銭を貸し付け、または借り受ける際に必要となる契約書です。金額、返済期日、金利が特に重要となりますので冒頭表に記入するだけで利用できるようにしております。本雛形はクラウド契約サービス「クラウドサイン」を利用することによって簡単に契約を締結することが可能です。

    - 件
  • 雇用契約書(クラウドサイン公式雛形)

    雇用契約書(クラウドサイン公式雛形)

    従業員を雇用する際に必要となる契約書となります。賃金、雇用形態、就業場所など、労働法上記載が必要となる項目を網羅しておりますので冒頭表に必要項目をご記入してご利用頂ける書式にしております。本雛形はクラウド契約サービス「クラウドサイン」を利用することによって簡単に契約を締結することが可能です。

    - 件
  • 中期事業計画書骨子(パワーポイント版)

    中期事業計画書骨子(パワーポイント版)

    中期事業計画書フォーマットです。本資料の内容は活用をイメージしやすい様に記載しているものです。ご自身の業務内容に合わせてご修正ください。ページの構成は8ページで、【0】表紙【1】フォーマットの使い方【2】会社概要【3】事業の内容【4】フロー【5】ターゲット【6】市場と強豪【7】収支計画となっています。

    - 件
  • 社内報告用骨子(パワーポイント版)

    社内報告用骨子(パワーポイント版)

    社内報告書フォーマットです。本資料の内容は活用をイメージしやすい様に記載しているものです。ご自身の業務内容に合わせてご修正ください。ページの構成は8ページで、【0】表紙【1】フォーマットの使い方【2】はじめに【3】課題と背景【4】実施と結果【5】残課題と今後の進め方について【6】来期施策内容詳細【7】体制となっています。

    - 件
  • クライアント向け商品提案書骨子(パワーポイント版)

    クライアント向け商品提案書骨子(パワーポイント版)

    クライアント向け商品の提案書になります。本資料の内容は活用をイメージしやすい様に記載しているものです。ご自身の業務内容に合わせてご修正ください。ページの構成は8ページで、【0】表紙【1】フォーマットの使い方【2】商品ショップコンテンツ数・PV数の現状【3】競合Aショップコンテンツ数・PV数の比較【4】コンテンツやキャンペーン頻度の高いコンテンツがPV増加の鍵【4】導入前後のサービスの流れ【5】他モール一括管理システム導入のメリット【6】料金体系となってます。

    - 件
  • 福澤諭吉の電話メモ(A4)

    福澤諭吉の電話メモ(A4)

    福澤諭吉の電話メモ(A4)です。印刷して、1/4サイズに切ってご利用下さい。福澤 諭吉(1835年1月10日)- 明治34年(1901年)2月3日)は、昭和59年(1984年)から日本銀行券一万円紙幣表面の肖像に採用されている。

    - 件
  • マリリン・モンローの電話メモ(A4)

    マリリン・モンローの電話メモ(A4)

    マリリン・モンローの電話メモ(A4)です。印刷して、1/4サイズに切ってご利用下さい。 マリリン・モンロー(1926年6月1日 - 1962年8月5日)は、アメリカの女優で、20世紀を代表するセックスシンボルとして広く認知されている。

    - 件
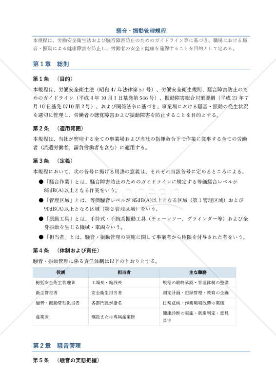
  • 騒音振動管理規程

    騒音振動管理規程

    工場や建設現場、製造ラインで毎日機械を動かしている会社は、騒音や振動が原因で従業員の耳が聞こえにくくなったり、手がしびれる「振動白ろう」と呼ばれる症状が出たりすることがあります。 こうした健康トラブルを未然に防ぐために、どの会社も騒音・振動の管理ルールをきちんと文書として整備しておく必要があります。 この「騒音・振動管理規程」は、まさにそのためのひな形です。労働安全衛生法や関連するガイドラインの内容を踏まえて作成しており、総則・騒音管理・振動管理・健康管理・教育訓練・記録管理の6章18条で構成されています。 騒音レベルの測定方法や管理区分の設定、耳栓・防音イヤーマフの着用ルール、振動工具の点検台帳の整備、そして特殊健康診断の実施時期と検査内容まで、現場で実際に必要な項目を一通りカバーしています。 使う場面としては、新しく工場を立ち上げるとき、グラインダーやチェーンソーなど振動の大きい機械を導入するとき、あるいは安全衛生の社内ルールを見直したいときなどが典型です。 ファイル形式はWord(.docx)なので、特別なソフトは不要で、普段使いのパソコンでそのまま開いて編集できます。 難しい専門用語の部分も、自社の言葉に置き換えながら調整してください。安全衛生担当者の方はもちろん、初めて社内ルールを整える中小企業の総務・労務担当の方にも安心してお使いいただける内容です。 適宜ご編集の上でご利用いただければと存じます。 〔条文タイトル〕 第1条(目的) 第2条(適用範囲) 第3条(定義) 第4条(体制および責任) 第5条(騒音の実態把握) 第6条(管理区分の設定) 第7条(騒音発生源への対策) 第8条(聴力保護具の使用) 第9条(表示および立入制限) 第10条(振動工具の管理) 第11条(日振動ばく露量の管理) 第12条(手腕振動障害の予防) 第13条(全身振動の管理) 第14条(特殊健康診断の実施) 第15条(就業上の措置) 第16条(健康診断結果の記録) 第17条(騒音・振動教育) 第18条(記録の保存) (※ 一部Claudeで生成の上、編集しています。)

    - 件

レビュー

  • [業種] 主婦・学生・働いていない 女性/50代

    2026.03.15

    日蓮宗の御供で紅白蝶結びの熨斗無しを探しておりました。どこにもなく困っているところこちらにあり大変助かりました

  • [業種] その他 男性/80代

    2026.03.06

    孫の中学校卒業祝の品に、熨斗をつける必要がありインターネットで調べたら、御社の物が目にとまり利用させて頂きました。 特別な品であったのでありがたかったです。 これからも利用する機会があると思います。 有難うございました。

  • [業種] 福祉・介護 男性/60代

    2026.03.03

    久しぶりにbizoceanを利用させていただきます。いつも必要なものを届けていただけるので助かっています。

  • [業種] 商社 男性/70代

    2026.01.25

    迷い猫で家に懐いてしまいました。病院でワクチン・去勢手術し里親捜しです。 模様が黒白なので工夫が必要ですが大変参考になります。 有り難う御座いました。

  • [業種] 病院 女性/50代

    2026.01.24

    シンプルであるし、編集も簡単にできてありがたい。編集できないものがある中、このようなテンプレはうれしい。ありがとうございます

カートに追加しました

カートを見る

プラン変更の確認

あなたは現在書式制限プラン会員です。無料書式をダウンロードするためにメルマガを受信するプランに変更しますか?

新着特集

×
×

プラン変更の確認

あなたは現在書式制限プラン会員です。無料書式をダウンロードするためにメルマガを受信するプランに変更しますか?