カテゴリーを選択してください

Dialog

条件を指定して検索

書式検索

選択中の書式条件

大カテゴリー
カテゴリー
未選択
価格
ファイル形式
利用されやすい部署

「その他」で利用頻度の高い
書式テンプレート・フォーマット

価格:全て ファイル形式:全て その他

大カテゴリー

カテゴリー
価格
ファイル形式
もっとみる
利用されやすい部署
もっとみる
フリーワード

6,963件中 6961 - 6963件

画像を大きくする
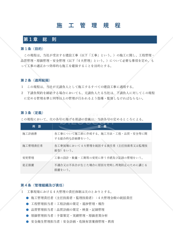
  • 施工管理規程

    施工管理規程

    建設会社が工事を受注してから完成するまでの間、現場をどう管理するかを定めた社内規程の雛型です。 工程・品質・原価・安全という建設現場の「4大管理」それぞれについて、誰が・何を・いつ・どのように行うかをまとめた規程書になっています。 たとえば「工期が遅れそうになったときに何をするか」「材料が不良品だったときの手順」「労働災害が起きてしまったときの報告フロー」といった、現場で実際に起こりうる場面への対処方法が、条文の形で体系的に整理されています。 この書式は特に、施工管理規程を新たに整備したい建設会社や、既存のルールを文書化して社内に周知したい担当者の方に役立ちます。 元請工事を手がける建設会社であれば業種や規模を問わず使いやすい内容になっており、主任技術者・監理技術者を置く現場を想定して設計されています。 建設業法や下請代金の支払ルール、労働安全衛生法に基づく記録・報告義務など、建設業固有のルールにも配慮した内容になっています。 適宜ご編集の上でご利用いただければと存じます。 〔条文タイトル〕 第1条(目的) 第2条(適用範囲) 第3条(定義) 第4条(管理組織及び責任) 第5条(施工計画書の作成) 第6条(工程計画の策定) 第7条(クリティカルパスの管理) 第8条(進捗状況の確認) 第9条(工程遅延時の対応) 第10条(工程変更の管理) 第11条(品質目標の設定) 第12条(品質管理計画書) 第13条(材料・機材の品質確認) 第14条(施工中の検査・確認) 第15条(不適合品の処置) 第16条(品質記録の管理) 第17条(実行予算の策定) 第18条(予算変更の手続) 第19条(原価実績の把握) 第20条(原価差異の分析と対応) 第21条(下請代金の支払管理) 第22条(安全目標の設定) 第23条(リスクアセスメント) 第24条(安全教育・訓練) 第25条(安全巡視・点検) 第26条(重機・機械の安全管理) 第27条(労働災害発生時の対応) 第28条(ヒヤリハット活動) 第29条(施工管理記録の作成・保存) 第30条(報告体制) 第31条(改善・フィードバック) 第32条(関連規程との関係) 第33条(規程の改廃) 第34条(施行)

    - 件
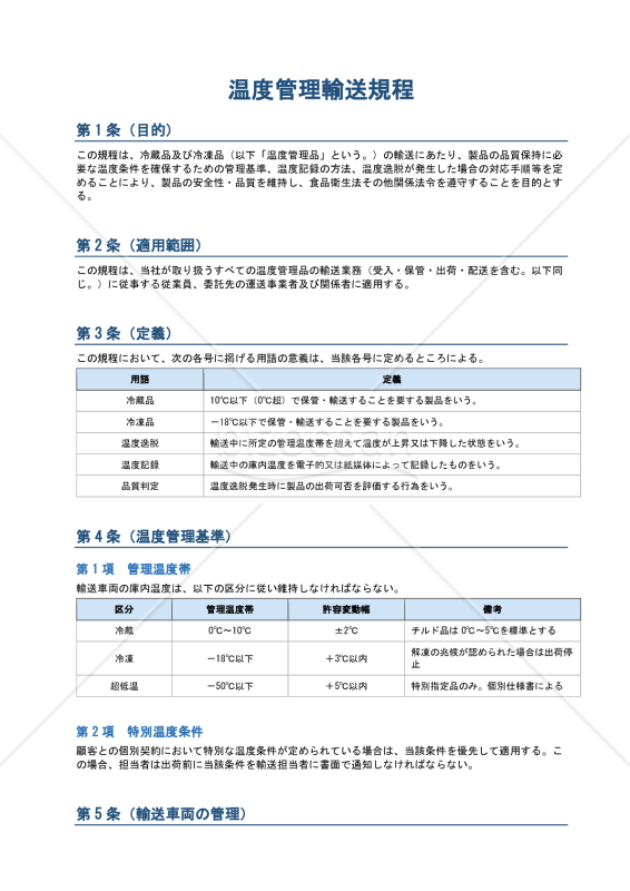
  • 温度管理輸送規程

    温度管理輸送規程

    冷蔵・冷凍品を安全に届けるための「温度管理輸送規程」。食品・医薬品・化粧品など、温度に敏感な商品を扱う会社が社内ルールとして整えておくべき規程の雛型です。 冷凍食品が配送中に溶けてしまった、冷蔵品がイレギュラーな高温にさらされたかもしれない──そんな事態が起きたとき、「どう記録し、誰に報告し、その商品をどう扱うか」がばらばらだと現場は混乱します。 この書式は、そうした温度の「逸脱」が起きたときの対処手順から、日頃の温度記録のルール、車両管理の基準まで、まとめた社内規程のテンプレートです。 実際に使っていただけるのは、食品の製造・加工・卸・小売に関わる会社、調剤薬局や医薬品卸、冷凍食品を扱う通販事業者、あるいは外部の運送会社に配送を委託しているメーカーなど、幅広い業種です。 新たに温度管理の仕組みを整えたい会社はもちろん、既存のルールを見直したいというケースにも活用いただけます。 内容は、管理温度の基準(冷蔵・冷凍・超低温)、温度記録の方法と保管期間、逸脱発生時の報告フロー、品質判定の手順、委託先運送業者の管理方法、教育・訓練の実施要件など、実務で必要な項目を全14条にわたって網羅しています。 別紙として「温度逸脱報告書」の様式も付属しています。 Word形式(.docx)で提供しているため、会社名・部門名・温度の基準値など、自社の実情に合わせてすぐに書き換えることができます。専門家に依頼しなくても、パソコンで開いてそのまま編集・印刷が可能です。温度管理の社内ルールをこれから作りたい方に、すぐ使えるたたき台としてお役立てください。 適宜ご編集の上でご利用いただければと存じます。 〔条文タイトル〕 第1条(目的) 第2条(適用範囲) 第3条(定義) 第4条(温度管理基準) 第5条(輸送車両の管理) 第6条(温度記録の方法) 第7条(温度逸脱の定義と判定基準) 第8条(温度逸脱発生時の対応手順) 第9条(製品の取扱区分) 第10条(温度逸脱報告書) 第11条(委託先運送事業者の管理) 第12条(教育・訓練) 第13条(内部監査) 第14条(規程の改廃) 別紙様式第1号(温度逸脱報告書) (※ 一部Claudeで生成の上、編集しています。)

    - 件
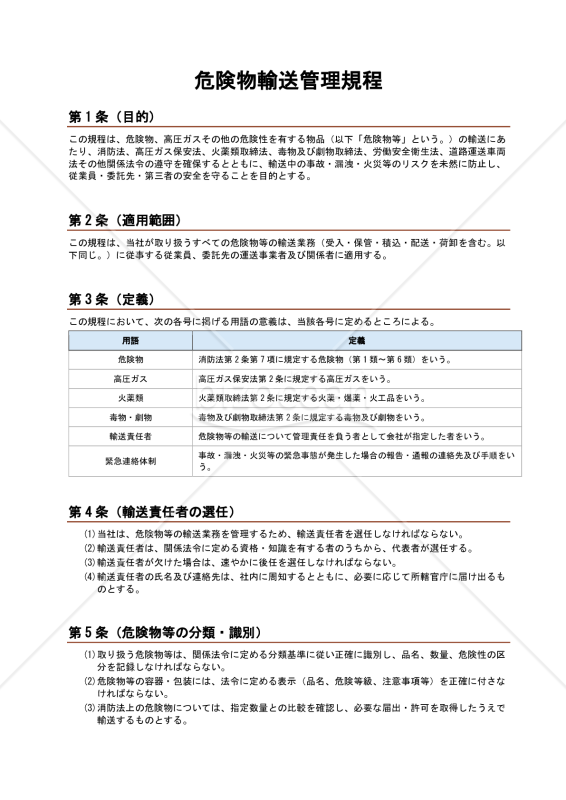
  • 危険物輸送管理規程

    危険物輸送管理規程

    ガソリンや化学薬品、高圧ガスなど、扱いを誤ると大きな事故につながる物品を安全に運ぶための社内ルールをまとめた書式です。 「危険物輸送管理規程」という名称ですが、難しく考える必要はありません。 「どんな手順で運ぶか」「何かあったときに誰に連絡するか」「どんな記録を残すか」を会社として決めておくための文書、というのが一番わかりやすい説明です。 こうした規程が必要になるのは、たとえば化学品や塗料・溶剤を扱うメーカー、建設・土木資材の物流会社、ガス会社や燃料の販売業者、あるいは外部の運送会社に危険な物品の配送を委託している事業者など、実に幅広い業種です。 新たに危険物の輸送を始める際はもちろん、これまで担当者の経験と勘に頼ってきたルールを文書として整理したい、という場面でも活用いただけます。 内容は、輸送責任者の選任方法から、出発前の点検項目、運転中に守るべき事柄、事故や漏洩が起きてしまったときの報告ルート、関係する行政手続きの確認、委託先の管理方法まで、全15条にわたってまとめています。 別紙として「輸送前点検チェックリスト」と「事故・緊急事態報告書」の様式も付属しており、現場でそのまま使える内容になっています。 適宜ご編集の上でご利用いただければと存じます。 〔条文タイトル〕 第1条(目的) 第2条(適用範囲) 第3条(定義) 第4条(輸送責任者の選任) 第5条(危険物等の分類・識別) 第6条(輸送前の確認事項) 第7条(輸送中の遵守事項) 第8条(事故・漏洩等の緊急対応) 第9条(関係法令上の届出・許可) 第10条(輸送記録の作成・保管) 第11条(車両・設備の管理) 第12条(委託先運送事業者の管理) 第13条(教育・訓練) 第14条(内部監査) 第15条(規程の改廃) 別紙様式第1号(輸送前点検チェックリスト) 別紙様式第2号(事故・緊急事態報告書)

    - 件

レビュー

  • [業種] 主婦・学生・働いていない 女性/50代

    2026.03.15

    日蓮宗の御供で紅白蝶結びの熨斗無しを探しておりました。どこにもなく困っているところこちらにあり大変助かりました

  • [業種] その他 男性/80代

    2026.03.06

    孫の中学校卒業祝の品に、熨斗をつける必要がありインターネットで調べたら、御社の物が目にとまり利用させて頂きました。 特別な品であったのでありがたかったです。 これからも利用する機会があると思います。 有難うございました。

  • [業種] 福祉・介護 男性/60代

    2026.03.03

    久しぶりにbizoceanを利用させていただきます。いつも必要なものを届けていただけるので助かっています。

  • [業種] 商社 男性/70代

    2026.01.25

    迷い猫で家に懐いてしまいました。病院でワクチン・去勢手術し里親捜しです。 模様が黒白なので工夫が必要ですが大変参考になります。 有り難う御座いました。

  • [業種] 病院 女性/50代

    2026.01.24

    シンプルであるし、編集も簡単にできてありがたい。編集できないものがある中、このようなテンプレはうれしい。ありがとうございます

カートに追加しました

カートを見る

プラン変更の確認

あなたは現在書式制限プラン会員です。無料書式をダウンロードするためにメルマガを受信するプランに変更しますか?

新着特集

×
×

プラン変更の確認

あなたは現在書式制限プラン会員です。無料書式をダウンロードするためにメルマガを受信するプランに変更しますか?